阿摩線上測驗 登入

試題詳解

試卷:113年 - 113 國立暨南國際大學_教育學程甄選筆試試題#124098 | 科目:教育學程◆教育基本知識

試卷資訊

試卷名稱:113年 - 113 國立暨南國際大學_教育學程甄選筆試試題#124098

年份:113年

科目:教育學程◆教育基本知識

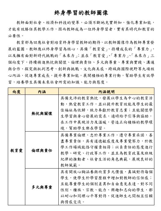
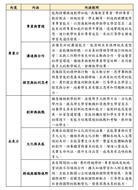
24. 教育部為回應社會對培育終身學習教師的期待,提出了以教師圖像作為教師專業發展的藍圖。根據這一藍圖,教師應以終身學習為核心,具備多個專業向度。下列哪一項不被包括在內?
(A)教育愛
(B)未來力
(C)數位力
(D)專業力。

正確答案:登入後查看

詳解 (共 1 筆)

推薦的詳解#6261071
未解鎖
正確答案是: (C) 數位力   解析...
(共 332 字,隱藏中)
前往觀看
13
0