25.聽覺障礙學生說他聽到的聲音是斷斷續續的,請問這可能是什麼原因造成的?
(A)助聽器外殼壞了
(B)電池量不足
(C)麥克風口阻塞
(D)耳模與耳道不合
答案:登入後查看
統計: A(38), B(797), C(679), D(258), E(0) #1324998
統計: A(38), B(797), C(679), D(258), E(0) #1324998
詳解 (共 2 筆)
#1397464
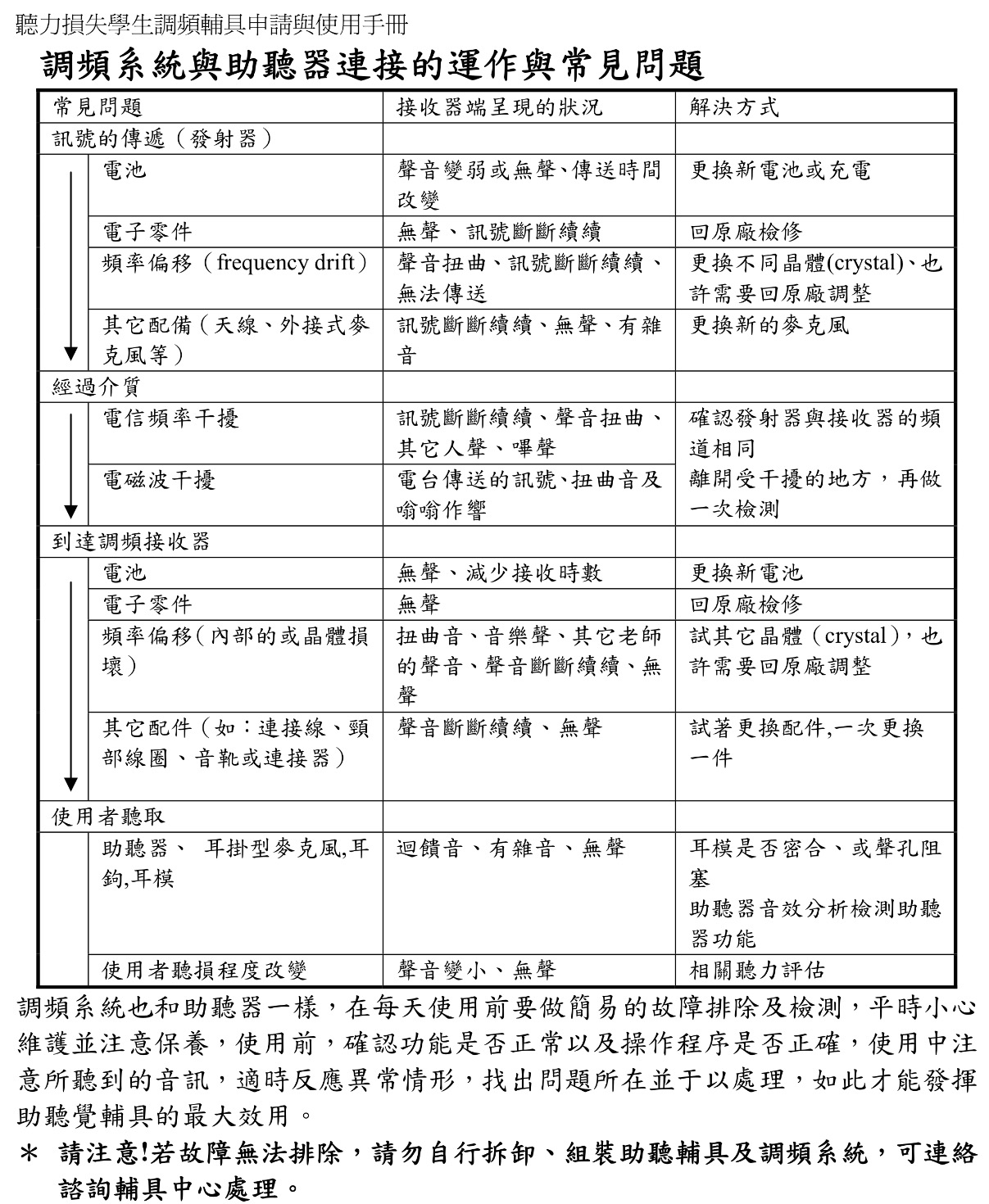
電池量不足會造成「聲音變弱或無聲、傳送時間改變」

資料來源:http://www.thdf.tc.edu.tw/Site16/web/FM%E8%AA%BF%E9%A0%BB%E8%BC%94%E5%85%B7%E7%9B%B8%E9%97%9C%E8%B3%87%E6%96%99/FM%E7%94%B3%E8%AB%8B%E6%89%8B%E5%86%8A%EF%BC%88%E9%AB%98%E5%B8%AB%E5%A4%A7%E8%BC%94%E5%85%B7%E4%B8%AD%E5%BF%83%E7%B6%B2%E9%A0%81%E5%AE%8C%E6%95%B4%E7%89%88%EF%BC%89/7.%E6%9F%92%E3%80%81%E5%B8%B8%E8%A6%8B%E6%96%BC%E8%AA%BF%E9%A0%BB%E7%B3%BB%E7%B5%B1%E7%9A%84%E5%95%8F%E9%A1%8C%E8%88%87%E6%8E%92%E9%99%A4%E5%95%8F%E9%A1%8C%E7%9A%84%E6%96%B9%E6%B3%95.pdf
113
1