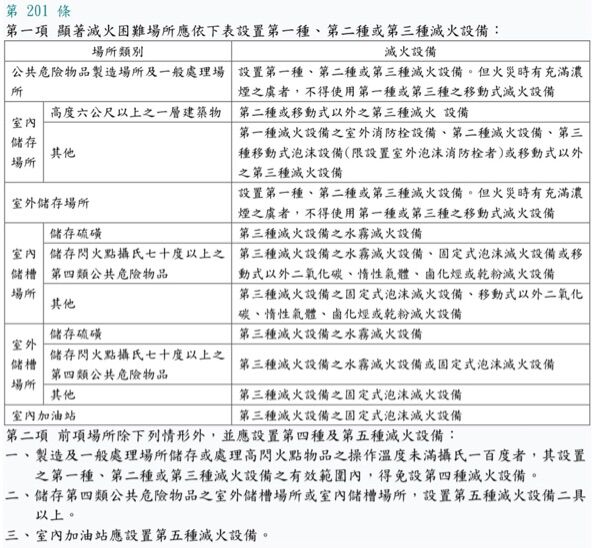
3 公共危險物品等場所消防設計及消防安全設備,顯著滅火困難場所之室外儲槽場所,儲存硫磺,
應設置何種滅火設備?
(A)第三種滅火設備之水霧滅火設備
(B)第三種滅火設備之固定式泡沫滅火設備
(C)第三種滅火設備之二氧化碳滅火設備
(D)第三種滅火設備之乾粉滅火設備
答案:登入後查看
統計: A(1403), B(224), C(139), D(245), E(0) #2777128
統計: A(1403), B(224), C(139), D(245), E(0) #2777128
詳解 (共 6 筆)
#5501114
室內、室外儲存場所,儲存硫磺時皆使用第三種水霧滅火設備
19
1
#5834815
第 201 條
室內室外儲槽場所 儲存硫磺 使用第三種滅火設備之水霧滅火設備
11
1
#6366565
各類場所消防安全設備設置標準
4
0