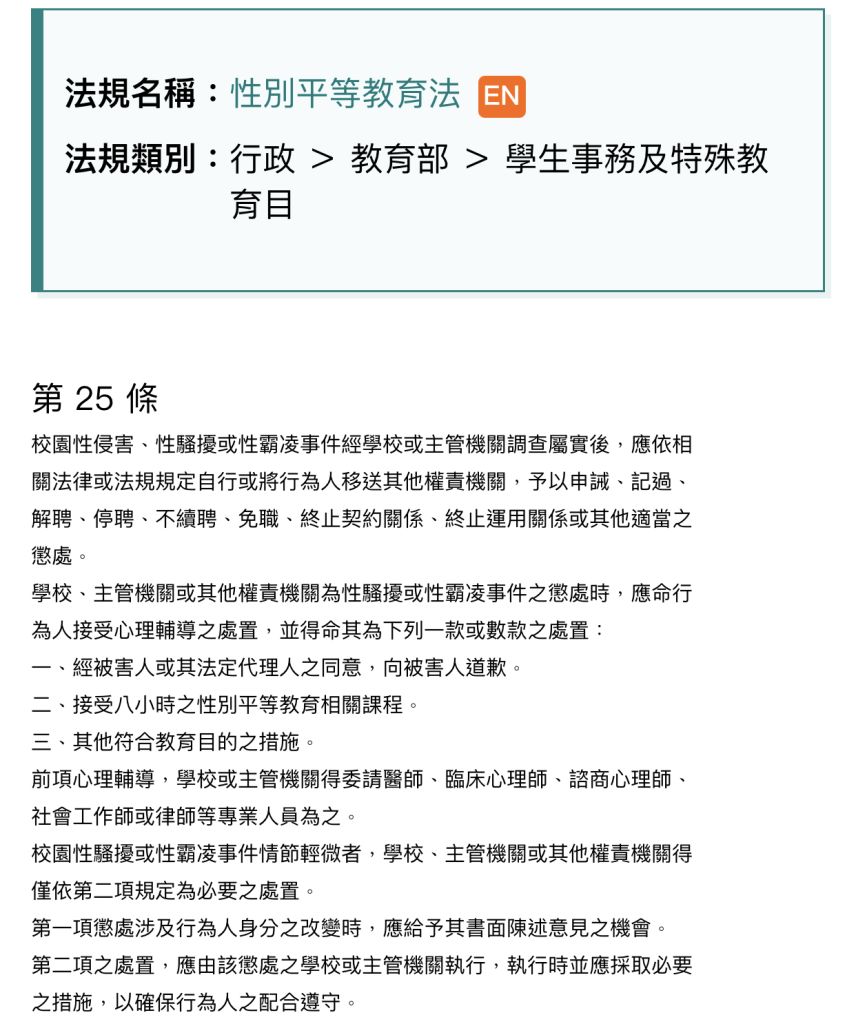
32.依據「性別平等教育法」規定,學校、主管機關或其他權責機關為性騷擾或性霸凌 事件之懲處時,應命加害人接受心理輔導之處置,並得命加害人須接受幾小時之性別 平等教育相關課程?
(A)4 小時
(B)8 小時
(C)16 小時
(D)24 小時

答案:登入後查看
統計: A(336), B(2105), C(533), D(424), E(0) #1964456

詳解 (共 6 筆)

#3238670
根據  性別平等教育法第 25 條校園...
(共 409 字,隱藏中)
前往觀看
24
0
#5462721
想要賞行為人「巴」掌➡️八小時
22
0
#4714749

.
19
0
#3237658
第 25 條校園性侵害、性騷擾或性霸凌事...
(共 415 字,隱藏中)
前往觀看
10
0
#3305082
性別平等教育法第25條校園性侵害、性騷擾...
(共 402 字,隱藏中)
前往觀看
10
0
#3240554


(共 1 字,隱藏中)
前往觀看
0
1