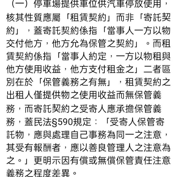
36. 甲駕車到A商場購物,將愛車停放於商場附設之停車場,停車場告示牌記載以下事項: 「1.本停車場進出採用車牌辨識系統;2.僅供停車,不負保管責任;3.每小時收費60元,但消費滿1,000元可折抵1小時,最多可折抵4小時。」甲離去時因享有折抵優惠,未負擔任何費用 ,則甲停車之行為與A商場成立之契約為下列何種契約?
(A)寄託契約
(B)倉庫契約
(C)租賃契約
(D)沒有契約關係
答案:登入後查看
統計: A(144), B(9), C(180), D(16), E(0) #3159790
統計: A(144), B(9), C(180), D(16), E(0) #3159790
詳解 (共 4 筆)
#6198439




8
0
#6161264
第 589 條
稱寄託者,謂當事人一方以物交付他方,他方允為保管之契約。
0
1