38 若對於當事人之送達,因應為送達之處所不明,以黏貼於行政機關公告欄、但未同時刊登政府公報或新聞 紙之方式對應受送達人為公示送達。關於此送達之效力,下列敘述何者正確?
(A)因未送達於當事人本人,不發生送達之效果
(B)自公告之翌日起生效
(C)自公告之日起,經 20 日發生效力
(D)自公告黏貼於公告欄最後之日起,經 30 日發生效力

答案:登入後查看
統計: A(368), B(707), C(2010), D(954), E(0) #2988162

詳解 (共 10 筆)

#5658709

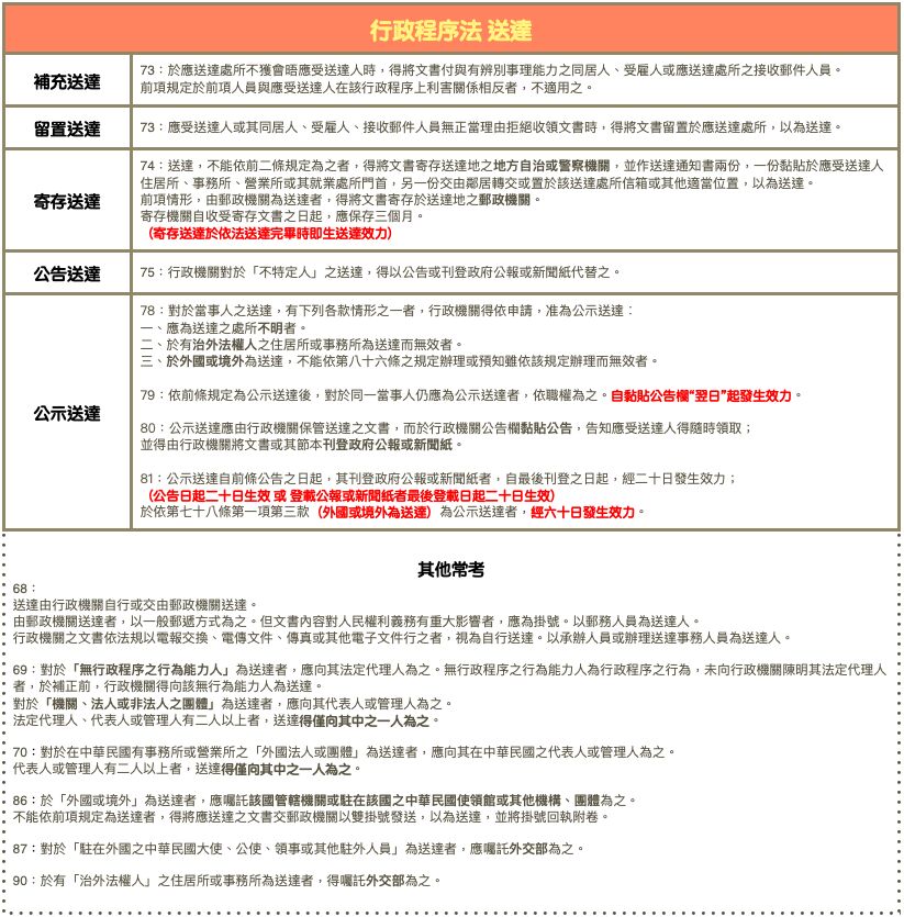
行政程序法第78條規定
對於當事人之送達,有下列各款情形之一者,行政機關得依申請,准為公示送達︰

一、應為送達之處所不明者。(題目提及)
二、於有治外法權人之住居所或事務所為送達而無效者。
三、於外國或境外為送達,不能依第八十六條之規定辦理或預知雖依該規定辦理而無效者。
有前項所列各款之情形而無人為公示送達之申請者,行政機關為避免行政程序遲延,認為有必要時,得依職權命為公示送達。
當事人變更其送達之處所而不向行政機關陳明,致有第一項之情形者,行政機關得依職權命為公示送達。
→題目提到送達人處所不明,為避免延遲行政程序,得依職權命為公示送達 
又依行政程序法第80條規定
公示送達應由行政機關保管送達之文書,而於行政機關公告欄黏貼公告,告知應受送達人得隨時領取;並得由行政機關將文書或其節本刊登政府公報或新聞紙。→不刊登政府公報新聞紙並不影響效力
第81條規定

原則:公示送達自前條公告之日起,其刊登政府公報或新聞紙者,自最後刊登之日起,經二十日發生效力(C)
另一種情況:當事人變更送達處所而不告訴行政機關(行政程序法§78Ⅲ)為公示送達者,經六十日發生效力。
但對同一當事人為第二次公示送達者(行政程序法§79),自黏貼公告欄翌日起發生效力。(B)



124
2
#5890372

原則20日,有兩個例外(翌日跟60日)各位在自己看一下要件
64b8c31e70695.jpg

59
0
#5593661
行政程序法第 81 條 公示送...
(共 213 字,隱藏中)
前往觀看
27
0
#5973857
Q:若對於當事人之送達,因應為送達之處所...
(共 505 字,隱藏中)
前往觀看
12
0
#5625221
網址:  https://www.lab...
(共 357 字,隱藏中)
前往觀看
11
0
#5590811
行政程序法第 81 條公示送達自前條公告...
(共 112 字,隱藏中)
前往觀看
10
0
#5610006
但不是未同時刊登政府公報或新聞紙嗎?
4
1
#5600873
第81條但書,翌日發生效力應該也是對的吧
(共 22 字,隱藏中)
前往觀看
3
0
#6387983
爲何不可選(B)自公告之翌日起生效? -...
(共 202 字,隱藏中)
前往觀看
1
0
#6482976
司法文書自寄存之日起,經日發生效力。行政文書自寄存日生效
0
0

私人筆記 (共 6 筆)

私人筆記#4785747
未解鎖
資料來源【#本人送達】------簽收之...

(共 725 字,隱藏中)
前往觀看
33
0
私人筆記#4665756
未解鎖
公佈欄公告為20日生效,同時得發布新聞、...
(共 46 字,隱藏中)
前往觀看
11
0
私人筆記#5765514
未解鎖
38.     ...
(共 592 字,隱藏中)
前往觀看
10
0
私人筆記#6278467
未解鎖
行政程序法第78條規定 對於當事人之送...
(共 527 字,隱藏中)
前往觀看
7
0
私人筆記#7827012
未解鎖
行政程序法 第81條 簡易記憶法 ...
(共 51 字,隱藏中)
前往觀看
1
0
私人筆記#7770080
未解鎖
第 38 題(答案:C) 題旨:公示送...
(共 75 字,隱藏中)
前往觀看
1
0