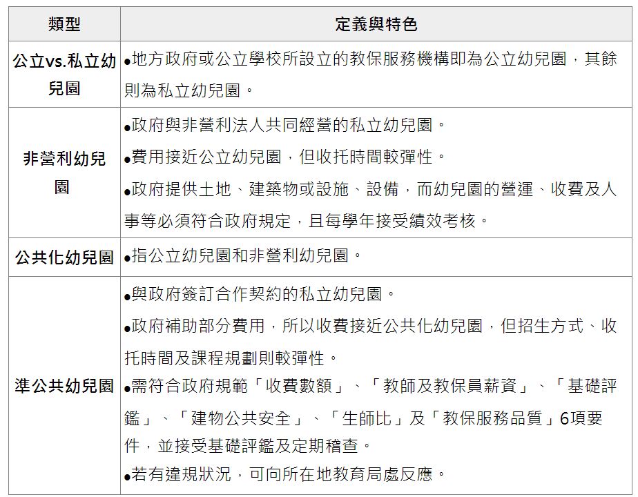
38.關於公立幼兒園與非營利幼兒園之比較,下列何者正確?
(A) 非營利幼兒園之收托時間較公立幼兒園為長,收費卻較低
(B) 非營利幼兒園具公辦民營性質,主要收入來源為政府補助
(C) 公立幼兒園與非營利幼兒園教保員之薪資,均依基準表支給
(D) 公立幼兒園與非營利幼兒園之考評機制,期程相同
答案:登入後查看
統計: A(13), B(187), C(422), D(31), E(0) #3240823
統計: A(13), B(187), C(422), D(31), E(0) #3240823
