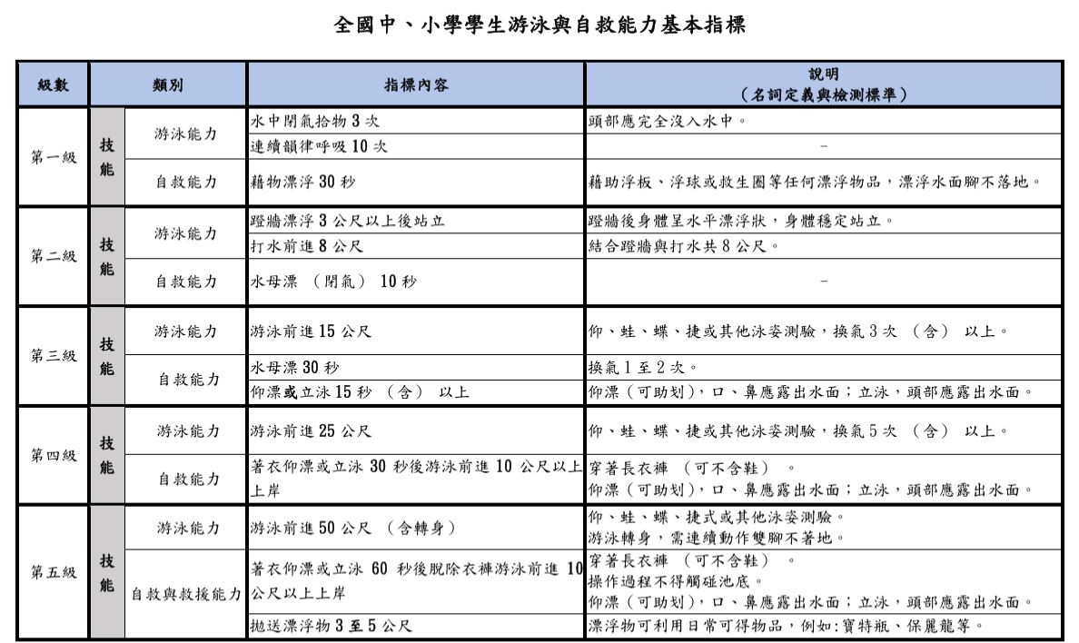
39. 下列關於體育署於 110 年公布之「全國中、小學學生游泳與自救能力基本指標」的描述,何 者錯誤?
(A)本次修訂指標維持原本的 5 級分級
(B)指標中的能力指的是游泳能力、自救能力及救援能力
(C)第 4 級新增「著衣仰漂或立泳 60 秒後脫除衣褲游泳前進 10 公尺以上上岸」兩項技能
(D)第 4 級即對應第四學習階段

答案:登入後查看
統計: A(16), B(123), C(440), D(90), E(0) #3445167

詳解 (共 2 筆)

#6439929
68357822ea511.jpg
7
0
#6441383
第四級-著衣仰漂或立泳 30秒後游泳前進 10 公尺以上上岸
第五級-著衣仰漂或立泳 60秒脫除衣褲游泳前進 10 公尺以上上岸
3
0

私人筆記 (共 1 筆)

私人筆記#7047255
未解鎖


(共 0 字,隱藏中)
前往觀看
4
0