阿摩線上測驗
登入
首頁
>
教甄◆童軍專業
>
112年 - 112 新北市立國民中學教師聯合甄選試題:童軍科#115065
> 試題詳解
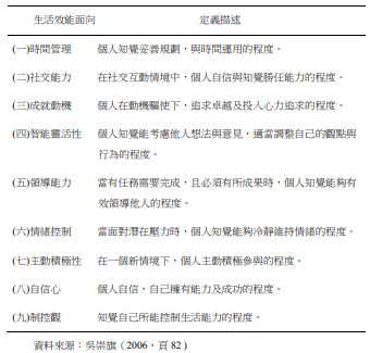
4. 下列何者非 Neill(1999a,1999b)所提出「生活效能概念」九大面向之一?
(A)時間管理
(B)情緒控制
(C)自信心
(D)人際關係
答案:
登入後查看
統計:
A(7), B(11), C(43), D(46), E(0) #3122402
詳解 (共 2 筆)
周恢潁
B1 · 2023/11/09
#5963126
生活效能是指一個人在各種生活情境中,成功...
(共 155 字,隱藏中)
前往觀看
10
0
Lula
B2 · 2024/01/03
#5999963
6
0
相關試題
34. 全球對於兒少權利日益關注,世界童軍運動組織(WOSM)針對兒童與青少年的保護,提出 〈KEEPING SCOUTS SAFE FROM HARM〉的官方立場文件。請問該文件中,下列何者不 是該文件標明的重要參考依據? (A)1989,United Nations Convention on the Rights of the Child(《聯合國兒童權利公約》) (B)2002-07 ‘‘Keeping Scouts Safe from Harm‘‘(2002 第 36 屆世界童軍會議之決議) (C)2007, 2011 and 2015 • Safe from Harm World Scout Jamboree trainings(2007-2015 針對世 界童軍大露營的成人工作人員之組織培訓) (D)2022,Prospects for Children in 2022: A Global Outlook(聯合國〈2022 年兒童願景: 全球展望〉文件─疫情進入第三個年頭,如何改善孩子的處境?)
#3122432
35. 下列何者為學者科爾曼(Coleman,1997)提出之體驗教學方式與教學順序? (A)歸納-應用-反思-體驗 (B)體驗-歸納-反思-應用 (C)體驗-反思-歸納-應用 (D)反思-體驗-歸納-應用
#3122433
36. 下列何者非總綱核心素養面向「自主行動」中的核心素養項目? (A)身心素養與自我探索 (B)系統思考與解決問題 (C)規劃執行與創新應變 (D)身心素質與自我精進
#3122434
37. 下列何者非 Brown(1999)提出的 REACT 風險管理模式程序之一? (A)識別 (B)效益 (C)調整 (D)評估
#3122435
38. 世界童軍運動組織(WOSM)在 2019 年提出的〈PLANNING FOR 2023 AND BEYOND: a strategic planning, monitoring, and evaluation toolkit for National Scout Organizations〉,下列何 者不是該文件設定「童軍策略-2023 年願景」的六項優先的策略大綱? (A)Youth Engagement(青少年參與誓約) (B)Diversity and Inclusion(多樣性與包容) (C)Comprehension and Realization(理解與實現) (D)Governance(治理)
#3122436
39. 夏季大三角其中兩顆主星,在古代華人世界裡有著「牛郎、織女」的浪漫故事。請問,下列 哪一首古代的詩詞,和七夕或牛郎織女的星座故事無關? (A)漢朝樂府的「七日夜女歌」 (B)唐朝杜牧的「秋夕」 (C)宋朝蘇東坡的「水調歌頭」 (D)宋朝秦觀的「鵲橋仙」
#3122437
40. 下列有關世界童軍組織(WOSM, World Organization of the Scout Movement)的描述,哪一項 是錯誤的? (A)1920 年在倫敦舉辦世界童軍大露營並召開國際童軍會議,同年立即成立 WOSM (B)WOSM World Scout Bureau(世界童軍局)於 1920 年成立於英國倫敦,1959 年移至加 拿大渥太華。1968 年國際童軍會議決議將該局遷至日內瓦 (C)2013 年,世界童軍運動組織宣布把世界童軍局中央辦公室(秘書處)遷到吉隆坡 (D)世界童軍委員會(World Scout Committee)每 2 年舉辦 1 次會議
#3122438
41. 下列何者非 Hammond(1997)提出作為活動課程設計與實施藍圖的「行動學習三角理論」 (Action Learning Triangle Theory)要點之一? (A)經驗的提供 (B)經驗的架構 (C)經驗整理與應用 (D)經驗的轉移
#3122439
42. 我國於何年公布《環境教育法》,以提升國民對環境議題的認知與相互依存關係? (A)民國 51 年 (B)民國 91 年 (C)民國 107 年 (D)民國 111 年
#3122440
43. 下列何者非 LNT 七大行動準則內容? (A)事先充分的規劃與準備 (B)勿隨意餵養野生動物 (C)請尊重其他的旅行者的權益 (D)在可承受地點行走宿營
#3122441
相關試卷
114年 - 114 桃園市國民中學新進教師聯合甄選試題:童軍科#127840
2025 年 · #127840
114年 - 114 中區縣市政府教師甄選策略聯盟:國中童軍#127551
2025 年 · #127551
114年 - 114 臺北市市立國民中學正式教師聯合甄選:童軍科#127509
2025 年 · #127509
114年 - 114 新北市立國民中學_教師聯合甄選試題:童軍科#127309
2025 年 · #127309
113年 - 113 金門縣國民中學正式教師聯合甄選初試試題:童軍專長#120858
2024 年 · #120858
113年 - 113 桃園市國民中學新進教師甄選試題:童軍科 #120369
2024 年 · #120369
113年 - 113 新北市立國民中學教師聯合甄選試題:童軍科#120235
2024 年 · #120235
113年 - 113 中區縣市政府教師甄選策略聯盟:國中童軍#120162
2024 年 · #120162
112年 - 112 新竹市國民中學教師聯合甄選試題:童軍#118856
2023 年 · #118856
112年 - 112 臺中市政府教育局受託辦理本市立國民中學(含本市立高級中等學校附設國中部)教師甄選:童軍科#115932
2023 年 · #115932