阿摩線上測驗
登入
首頁
>
教甄◆身心障礙組
>
111年 - 111 新北市立國民中學教師聯合甄選試題:特殊教育身障科#108303
> 試題詳解
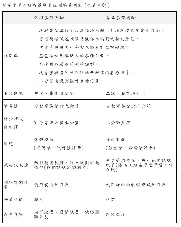
49. 以下有關於常模參照評量與標準參照評量之比較說明,哪一個項目不正確?
(A)
(B)
(C)
(D)
答案:
登入後查看
統計:
A(63), B(709), C(71), D(394), E(0) #2932127
詳解 (共 3 筆)
nam.912
B2 · 2022/09/25
#5618848
資料來源:https://ying016.pixnet.net/blog/post/29098352
28
0
peipei
B1 · 2022/06/25
#5526146
常模參照 標準參照 變...
(共 98 字,隱藏中)
前往觀看
15
0
乂112非應屆上岸a敏俊掰逼乂
B3 · 2022/12/26
#5687063
(共 1 字,隱藏中)
前往觀看
13
0
相關試題
1. 下列特殊教育服務與安置觀點,何者正確? (甲)目前安置趨勢為盡可能接近普通教育 (乙)同一類障礙者所需之特殊教育支持相同 (丙)特殊教育需專注學生的障礙而非能力 (丁)障礙(disability)未必等於殘障(handicap) (A) 甲乙丙丁 (B) 甲乙丁 (C) 甲丁 (D) 乙丙
#2932079
2. 下列何者為視障或視多障學生於日常情境,使用其剩餘視覺(residual vision)來從事與完成 日常活動的能力? (A) 視覺敏銳度(visual acuity) (B) 動眼神經運作(oculomotor functioning) (C) 定向與行動能力(Orientation and Mobility) (D) 功能性視覺(functional visual competence)
#2932080
3. 就讀新北國中普通班的阿芬經專科醫師診斷後發現,她因聽神經病變,優耳在 500 赫,1000 赫,2000 赫時,分別需 75、90、90 分貝才能聽見;經醫生建議雙耳配戴耳掛型助聽器。請 問下列看法何者正確? (A) 所謂赫茲(Hz)是表示音量的大小 (B) 裸耳時,阿芬能清楚聽到 15 公分距離內的話語聲 (C) 阿芬屬於感音性聽力損失(sensorineural hearing impairment) (D) 助聽器會過濾背景雜音使聲音更清晰
#2932081
4. 承上題,若阿芬的聽覺障礙巡迴教師的主要服務項目為何? (甲)定期進行聽能評估 (乙)以抽離或外加方式直接授課 (丙)聽障輔具借用評估(丁)與學校團隊合作辦理特教宣導 (A) 甲乙丙丁 (B) 乙丙丁 (C) 甲乙 (D) 丙丁
#2932082
5. 依據視覺障礙學生提供點字版本的教科書,屬於何種課程調整原則? (A) 學習內容 (B) 學習歷程 (C) 學習環境 (D) 學習評量
#2932083
6. 下列何者屬於語用(pragmatics)的教學介入範疇? (甲)用正確的句型溝通(如:「我喝紅茶」還是「我紅茶喝」) (乙)用正向、無威脅的語言表達需求 (丙)知道「跑」跟「抱」是指不同的動作 (丁)當對方聽不懂時,能用「換句話說」的方式修復對話 (A) 甲乙丙丁 (B) 甲乙丁 (C) 乙丁 (D) 甲丙
#2932084
7. 老師想利用圖片交換系統(PECS)教導就讀特教班且無口語的小愛選擇喜歡活動。以下是 他們第一次練習的歷程: 老師:你想要玩什麼?(出示小愛最愛的積木活動和最討厭的拍球活動照片) 小愛:(看著並指著最討厭的拍球活動照片) 請問這時候老師應該如何反應,才能幫助小愛日後了解 PECS 的溝通功能,而主動利用它做 選擇? (A) 直接拿球給小愛 (B) 再重覆問一次,並提醒小愛專心 (C) 無反應,直到小愛自行更改選擇 (D) 直接告訴小愛,你應該選積木活動的照片
#2932085
8. 瑞祥持有 ADHD 醫學診斷證明書,在班上容易與同學起衝突,目前每天需服用利他能。請 問下列關於 ADHD 特質的描述,何者正確? (A) 衝動表現與行為抑制缺陷有關 (B) 起因於大腦不正常放電 (C) 會伴隨有不自主的抽動(tic)症狀 (D) ADHD 等同於情緒行為障礙
#2932086
9. 承上題,特教老師提供導師許多關於 ADHD 學生的班級經營建議,下列何者不適當? (A) 提供結構化的教學流程 (B) 容許學生在課堂中進行不影響人的小動作 (C) 以取消下課時間做為後果處理策略 (D) 講述時同時提供視覺提示作為輔助
#2932087
10. 承上題,導師提出瑞祥的用藥效果不明顯,常有發呆症狀。特教老師所提出之建議何者不適 當? (甲)請職能治療師到校提供一對一的專注力訓練課程 (乙)導師觀察並記錄用藥反應,由特教老師提供藥量增減建議 (丙)瑞祥情緒行為失控時,通知特教教師或特教組主責處理 (丁)轉介輔導組召開個案會議,必要時共同擬定行為功能介入方案 (A) 甲丁 (B) 乙丙 (C) 甲乙丙 (D) 乙丙丁
#2932088
相關試卷
115年 - 115 桃園市立中壢商業高級中等學校_教師甄選資源班試題暨測驗題_身心障礙組:特殊教育科#138354
2026 年 · #138354
115年 - 115-1 國立陽明交大附中_ 教師甄選試題:特教科#137720
2026 年 · #137720
114年 - 114 中區縣市政府教師甄選策略聯盟:國小教育專業科目(加重特殊教育比重-身障)#127531
2025 年 · #127531
114年 - 114 臺北市市立國民中學_正式教師聯合甄選試題:特殊教育-身心障礙科#127513
2025 年 · #127513
114年 - 114-1 臺中市立臺中第二高級中等學校_教師甄選試題: 特教科#126471
2025 年 · #126471
113年 - 113 高雄市國中小暨學前教育階段特殊教育班(身心障礙類)教師甄選初試試題:教育學科(特殊教育專業知能)#120903
2024 年 · #120903
113年 - 113 新北市立國民中學教師聯合甄選試題:特殊教育(身障)科#120112
2024 年 · #120112
112年 - 112 高雄市國中小暨學前教育階段特殊教育班教育甄選初試_身心障礙類:教育學科(特殊教育專業知能)#115164
2023 年 · #115164
112年 - 112 新北市立國民中學教師聯合甄選試題:特殊教育身障科#115077
2023 年 · #115077
112年 - 112-1 國立頭城高級家事商業職業學校教師甄選:特教(資源班)#114725
2023 年 · #114725