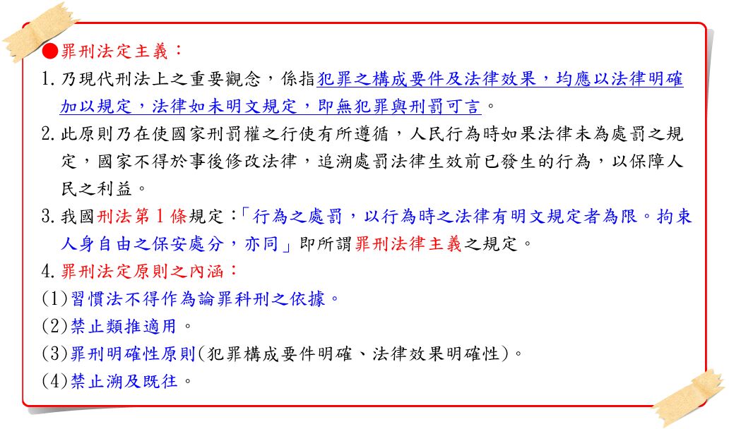
6 我國刑法第 1 條規定:「行為之處罰,以行為時之法律有明文規定者為限。」,針對此一條文,下列敘述何者錯誤?
(A)此稱為罪刑法定主義
(B)此符合法律不溯及既往原則
(C)此為特別法優於普通法原則
(D)根據本條文,因此刑法有漏洞時,也不得運用類推適用之方法
答案:登入後查看
統計: A(51), B(24), C(489), D(49), E(0) #184063
統計: A(51), B(24), C(489), D(49), E(0) #184063
詳解 (共 2 筆)
#6277647
我國刑法第 1 條規定:「行為之處罰,以行為時之法律有明文規定者為限。」,針對此一條文,下列敘述何者錯誤?
(A) 此稱為罪刑法定主義✔️

(B) 此符合法律不溯及既往原則✔️
(C) 此為特別法優於普通法原則❌

(D) 根據本條文,因此刑法有漏洞時,也不得運用類推適用之方法✔️
0
0