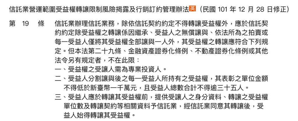
6. 除法令另有規定外,有關特定金錢信託受益權之轉讓,下列敘述何者錯誤?
(A) 信託契約得約定不得轉讓
(B) 受益權之受讓人需為專業投資人
(C) 受益人總數合計不得逾三十五人
(D)受益人於轉讓其受益權前,需經信託監察人及受託人同意,始得轉讓
答案:登入後查看
統計: A(521), B(729), C(340), D(2146), E(0) #2013921
統計: A(521), B(729), C(340), D(2146), E(0) #2013921
詳解 (共 5 筆)
#3803483

34
2