阿摩線上測驗
登入
首頁
>
技檢◆就業服務-乙級
>
107年 - 107年第一梯次就業服務乙級學科測試參考資料-工作項目01:職業介紹及人力仲介1-100#67412
> 試題詳解
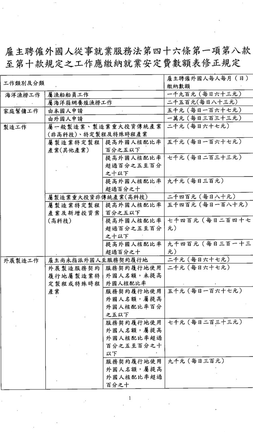
60.依雇主聘僱外國人從事就業服務法第46條第1項第8款至第10款規定之工作應繳納就業安定費數額表規定,雇主聘僱外國人從事製造工作,其屬特定製程產業(非高科技產業)提高外國人核配比率超過百分之5至百分10以下者,每月應繳就業安定費為新臺幣多少元?
(A)2,000元
(B)5,000元
(C)7,000元
(D)9,000元。
答案:
登入後查看
統計:
A(14), B(27), C(47), D(0), E(0) #1729849
詳解 (共 2 筆)
Gavin老師
B1 · 2018/01/14
#2577421
雇主聘僱外國人從事就業服務法第四十六條第...
(共 1085 字,隱藏中)
前往觀看
7
0
KKK(地政士經紀人核保理賠)
B2 · 2025/06/14
#6481502
0
0
相關試題
3.依雇主聘僱外國人許可及管理辦法規定,雇主申請聘僱外國人從事營造工作,除有正當理由外,最長不得於辦理國內招募前幾個月內撤回求才登記?(A)1個月(B)2個月(C)3個月(D)6個月。
#1729792
4.依雇主聘僱外國人許可及管理辦法規定,雇主申請聘僱外國人從事營造工作,應依外國人生活照顧服務計畫書確實執行,其中外國人住宿地點如有變更,至遲應於幾日內,以書面通知外國人工作所在地及住宿地點之當地主管機關?(A)3日內(B)7日內(C)15日內(D)30日內。
#1729793
5.依雇主聘僱外國人許可及管理辦法規定,雇主申請聘僱外國人從事製造工作,應於外國人入國後至遲幾日內,檢附相關文件通知當地主管機關實施檢查?(A)3日(B)5日(C)7日(D)10日。
#1729794
6.依雇主聘僱外國人許可及管理辦法規定,外籍留學生向勞動部申請工作許可,該工作許可有效期間最長得為幾個月?(A)3個月(B)6個月(C)9個月(D)12個月。
#1729795
7.依就業服務法規定,雇主聘僱外國人從事看護工作,應依規定期限繳納就業安定費,如果逾就業安定費繳納寬限期仍未繳納者,每逾1日加徵其未繳就業安定費之多少比率的滯納金?(A)1%(B)0.5%(C)0.3%(D)0.1%。
#1729796
8.依就業服務法規定,各國駐華使領館聘僱外國人工作,應向下列哪一機關申請許可?(A)勞動部(B)外交部(C)直轄市或縣(市)政府(D)各國駐華代表處或辦事處。
#1729797
9.依雇主聘僱外國人許可及管理辦法規定,外國人非以入國工作為主要目的之國際書面協定辦理之入國簽證,得視為工作許可。該工作許可期限最長為多久?(A)6個月(B)1年(C)2年(D)3年。
#1729798
10.依外國人受聘僱從事就業服務法第46條第1項第8款至第11款規定工作之轉換雇主或工作程序準則規定,公立就業服務機構應自勞動部核准轉換之日起最長幾日內,辦理外國人轉換作業?(A)15日(B)30日(C)45日(D)60日。
#1729799
11.依雇主聘僱外國人許可及管理辦法規定,雇主A聘僱外國人B從事專門性技師工作,B依法有留職停薪之情事,請問A至遲應於幾日內以書面通知中央主管機關?(A)3日(B)15日(C)30日(D)不需通知。
#1729800
12.依就業服務法第46條第1項第1款至第7款規定,下列何者非屬雇主得聘僱外國人從事工作的類別?(A)運動教練(B)經交通部特許船舶之船員(C)演藝工作(D)3K製造工作。
#1729801
相關試卷
115年 - 19500 就業服務 乙級 工作項目 03:職涯諮詢輔導 151-193(2026/01/07 更新)#136441
2026 年 · #136441
115年 - 19500 就業服務 乙級 工作項目 03:職涯諮詢輔導 101-150(2026/01/07 更新)#136440
2026 年 · #136440
115年 - 19500 就業服務 乙級 工作項目 03:職涯諮詢輔導 51-100(2026/01/07 更新)#136439
2026 年 · #136439
115年 - 19500 就業服務 乙級 工作項目 03:職涯諮詢輔導 1-50(2026/01/07 更新)#136438
2026 年 · #136438
115年 - 19500 就業服務 乙級 工作項目 02:招募 151-209(2026/01/07 更新)#136437
2026 年 · #136437
115年 - 19500 就業服務 乙級 工作項目 02:招募 101-150(2026/01/07 更新)#136436
2026 年 · #136436
115年 - 19500 就業服務 乙級 工作項目 02:招募 51-100(2026/01/07 更新)#136435
2026 年 · #136435
115年 - 19500 就業服務 乙級 工作項目 02:招募 1-50(2026/01/07 更新)#136434
2026 年 · #136434
115年 - 19500 就業服務 乙級 工作項目 01:職業介紹、人力仲介及外國人引進、聘僱、管理事項 801-860(2026/01/07 更新)#136433
2026 年 · #136433
115年 - 19500 就業服務 乙級 工作項目 01:職業介紹、人力仲介及外國人引進、聘僱、管理事項 751-800(2026/01/07 更新)#136432
2026 年 · #136432