64.下列何者不是Braden scale壓瘡危險因子評估之項目?
(A)感知覺
(B)濕度
(C)平衡
(D)營養
(A)感知覺
(B)濕度
(C)平衡
(D)營養
答案:登入後查看
統計: A(17), B(136), C(1348), D(292), E(0) #2408028
統計: A(17), B(136), C(1348), D(292), E(0) #2408028
詳解 (共 3 筆)
#4285507
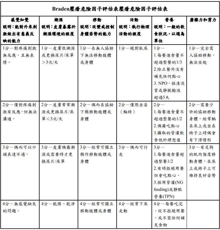
Braden評估量表
• Braden評估量表由美國的Braden和Bergstrom兩位博士于1987年制定
• 己被譯成日語、漢語、荷蘭語等多種語言,並在全球範圍內使用
• Braden量表是目前世界上最廣泛應用於預測壓瘡的量表,具有簡便、易行、經濟、無侵襲性、可操作性強的特點
根據6個因素作評估,包括:感知、活動力、移動力、皮膚受濕狀況、營養狀況、摩擦力及/剪切力
總分23分,表示無任何壓瘡風險因數存在。分數低表示危機增加
應用於一般內外科病患,其切點為16分,但應用於護理之家的老人時,其切點為18分
輕度危機 = 15-18分, 中度危機 = 13-14分
高度危機 =10-12分, 嚴重危機= <9分

表格來源:
https://dept.edah.org.tw/nd/pro/2013DVD%E6%AF%94%E8%B3%BD.files/%E5%A3%93%E7%98%A1%E9%A2%A8%E9%9A%AA%E8%A9%95%E4%BC%B0/Braden%E5%A3%93%E7%98%A1%E5%8D%B1%E9%9A%AA%E5%9B%A0%E5%AD%90%E8%A9%95%E4%BC%B0%E8%A1%A8%E5%A3%93%E7%98%A1%E5%8D%B1%E9%9A%AA%E5%9B%A0%E5%AD%90%E8%A9%95%E4%BC%B0%E8%A1%A8.pdf
29
0