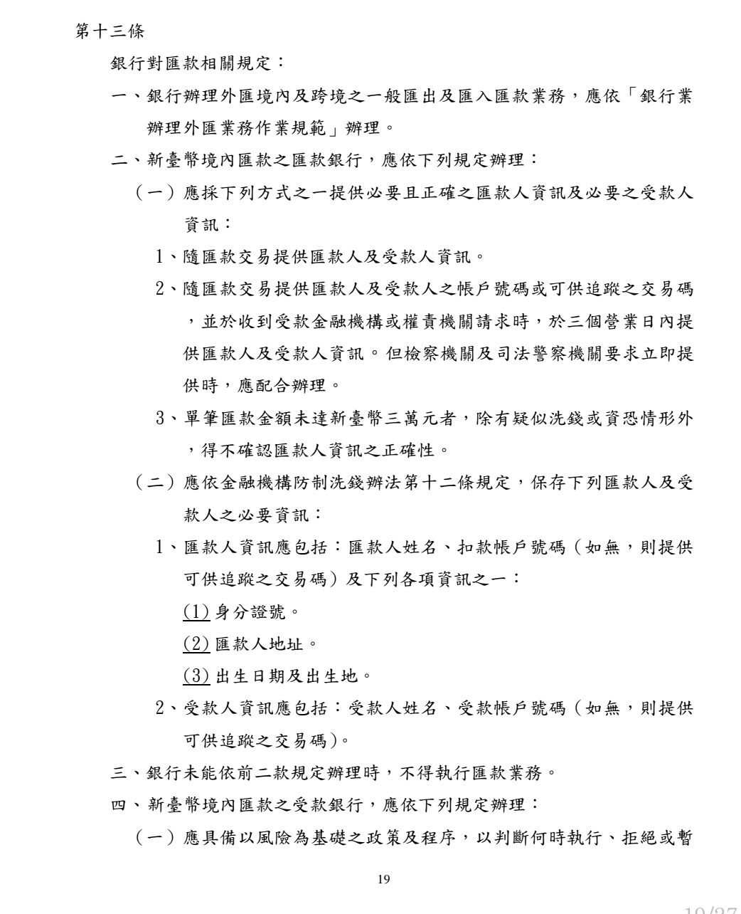
75.根據銀行防制洗錢及打擊資恐注意事項範本中,銀行辦理新臺幣境內匯款業務之規定,下列何者錯誤?
(A)匯款銀行應保存所有有關匯款人及受款人資訊
(B)境內電匯之匯款銀行,收到受款金融機構或權責機關請求時,應於五個營業日內提供匯款人及受款人資訊
(C)承上B選項,若檢察機關及司法警察機關要求立即提供時,應配合辦理
(D)匯款人資訊應包含:匯款人姓名、扣款帳戶號碼等

答案:登入後查看
統計: A(153), B(948), C(205), D(108), E(0) #2030633

詳解 (共 7 筆)

#3561566
「銀行防制洗錢及打擊資恐注意事項範本」 ...
(共 256 字,隱藏中)
前往觀看
20
0
#4205832
銀行業辦理新臺幣境內匯款業務,應依下列規...
(共 414 字,隱藏中)
前往觀看
10
0
#3670045
(B)境內電匯之匯款銀行,收到受款金融機...
(共 51 字,隱藏中)
前往觀看
10
0
#4787489
(B)境內電匯之匯款銀行,收到受款金融機...
(共 60 字,隱藏中)
前往觀看
10
0
#6051140
75.根據銀行防制洗錢及打擊資恐注意事...
(共 929 字,隱藏中)
前往觀看
9
0
#5814285
6
0
#3559264
法規名稱:廢銀行業及電子支付機構電子票證...

(共 585 字,隱藏中)
前往觀看
0
0