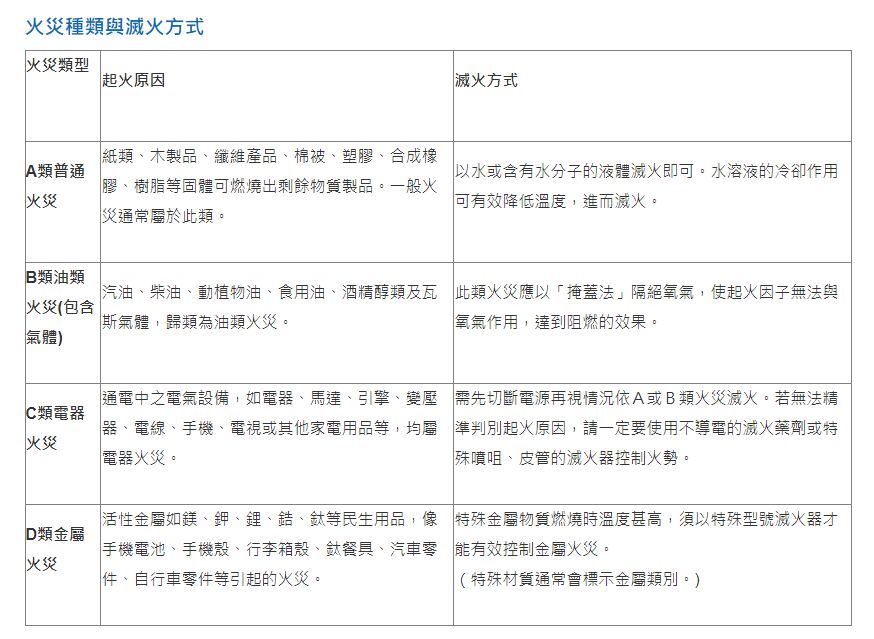
8. 火災分類是以可燃物類型來分類火災,世界各國皆有不同的分類方式,臺灣則分為
A、B、C、D 四大類,日前某加油站做加油機更換時,因施工時不慎磨擦地板引起火
花燃燒,這起火災事件屬於哪一類火災?
(A) A 類火災
(B) B 類火災
(C) C 類火災
(D) D 類火災
答案:登入後查看
統計: A(2), B(32), C(2), D(4), E(0) #3246023
統計: A(2), B(32), C(2), D(4), E(0) #3246023
詳解 (共 3 筆)
#6137111

0
0