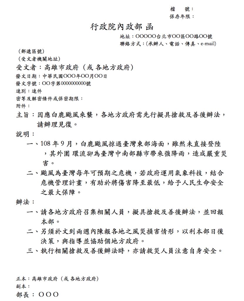
二、公文:(20 分) 108 年 9 月,白鹿颱風掠過臺灣東部海面,雖然未直接登陸,其外圍 環流卻為臺灣中南部縣市帶來強降雨,造成嚴重災害。試擬「內政部 致各級地方政府函」,要求先行擬具搶救及善後辦法,回報內政部; 並在文到兩週內陳報風災損失狀況。
詳解 (共 2 筆)
詳解
試打~間距沒有照規定~勿見怪

詳解

試寫