阿摩線上測驗
登入
首頁
>
港務局◆電機機械
>
104年 - 104-1 臺灣港務股份有限公司從業人員_師級_電機:電機機械#83346
> 申論題
題組內容
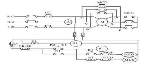
6.如下圖所示
試問此系統運用於何處?
相關申論題
1.直流電機在能量轉換中使輸入與輸出功率產生差值稱為電機損失。試簡述說明一般直流電機的損失為何?(10 分)
#339141
試問三相交流發電機的並聯運轉條件為何?
#339142
並請說明三相交流發電機的並聯程序為何?
#339143
3.三相電機 Y 接線與 Δ 接線如下圖所示,若以 Y-Δ 起動運轉,試以本圖說明為何 Y 型起動線電流(IL)為 Δ 型起動線電流(IL)的三分之一?(10 分) 說明: VL:線電壓, VP:相電壓, IL:線電流, IP:相電流, Z:相阻抗.
#339144
線電流(IL , line of current)為何?
#339145
視在功率(apparent power)為何?
#339146
實在功率(active power)為何?
#339147
無效功率(reactive power)為何?
#339148
功率因數(power factor)為何?
#339149
試問該電動機出力為何?
#339150
相關試卷
114年 - 114 臺灣港務股份有限公司_新進從業人員甄試試題_電機:電機機械#126787
114年 · #126787
114年 - 114 臺灣港務股份有限公司_新進從業人員甄試試題_電機:電機機械#126738
114年 · #126738
112年 - 112 臺灣港務股份有限公司從業人員甄試_師級_電機:電機機械#114004
112年 · #114004
108年 - 108 臺灣港務股份有限公司新進從業人員甄試_師級_電機:電機機械#83150
108年 · #83150
107年 - 107 臺灣港務股份有限公司新進從業人員甄試_電機:電機機械#83181
107年 · #83181
106年 - 106-2 臺灣港務股份有限公司從業人員甄試_師級_電機:電機機械#83198
106年 · #83198
104年 - 104-2 臺灣港務股份有限公司從業人員_師級_電機:電機機械#83390
104年 · #83390
104年 - 104-1 臺灣港務股份有限公司從業人員_師級_電機:電機機械#83346
104年 · #83346
102年 - 102-2 臺灣港務股份有限公司從業人員_師級_電機:電機機械#83403
102年 · #83403