阿摩線上測驗
登入
首頁
>
技檢◆視聽電子-丙級
> 114年 - 02900 視聽電子 丙級 工作項目 06:收錄音機檢修 51-93(2025/10/16 更新)#132319
114年 - 02900 視聽電子 丙級 工作項目 06:收錄音機檢修 51-93(2025/10/16 更新)#132319
科目:
技檢◆視聽電子-丙級 |
年份:
114年 |
選擇題數:
43 |
申論題數:
0
試卷資訊
所屬科目:
技檢◆視聽電子-丙級
選擇題 (43)
51. 立體聲解調電路(MPX)之信號,須取自解強調電路之 (A)前面 (B)後面 (C)前後均可以 (D)前後均不可以 。
52. 立體調頻廣播中,何種信號是採用載波抑制發射? (A)L+R (B)L-R (C)指引信號 (D)全部信號 。
53. AM 振盪線圈電感量調整適當與否,將影響 (A)信號雜訊比 (B)影像干擾比(C)笛音比 (D)低週頻率之準確性 。
54. 當 FM 收音機中放級採用順向 A.G.C 時,集極電流增加,則增益 (A)不變(B)下降 (C)先增後降 (D)增加 。
55. 與 AM 天線線圈並聯之半可變電容器調整適當與否,將影響 (A)高週頻率之準確性 (B)低週頻率之準確性 (C)低週頻率之感度 (D)高週頻率之感度 。
56. 串級的共射極放大電路其頻寬會隨著放大級數的增加而 (A)減少 (B)增加 (C)不變 (D)視電路而定 。
57. (本題刪題)錄音之損失度與錄音信號之波長有何關係? (A)波長愈長,損失愈大 (B)波長愈短,損失愈大 (C)不一定 (D)無關 。
58. 放大器之 LOUDNESS 開關之功用為 (A)消除雜音用 (B)音量大時降低失真用(C)音量小時,高低頻提升之用 (D)降低音量用 。
59. 一部收音機需有正確的接收電台的能力,這種性能是指 (A)選擇性 (B)靈敏度 (C)分離度 (D)抑制比 。
60. 下列哪種頻率可能為錄音時之交流偏壓振盪器所產生之頻率 (A)19KHz (B)3KHz (C)30KHz (D)455KHz
61. 因磁帶速度變動所伴生信號之頻率變動,變動週期慢的稱為 (A)振動(WOW) (B)顫抖(flutter) (C)振顫(WOW & flutter) (D)諧振(Resonance) 。
62. 衰減型音量控制電路所使用之可變電阻器宜採用 (A)A 型(對數型) (B)B 型(直線型) (C)C 型 (D)D 型 。
63. 何種電路同時具有電壓與電流增益? (A)共射極 (B)共基極 (C)共集極 (D)射極隨隅器 。
64. OTL 互補對稱推挽式乙類放大器之偏壓效率約為 (A)25% (B)50% (C)65% (D)78%
65. OTL 電路調整前置推動級的集極電壓是在調整 (A)靜態電流 (B)中點電壓 (C)高音音質 (D)低音音質
66. FM 收音機之何種性能會影響其接收能力之穩定性 (A)A.F.C HOLD(自動頻率控制) (B)S/N 比(信號雜訊比) (C)I.F Rejection(中週干擾比) (D)MaxSensitivity(最大感度)
67. FM 收音機之何種性能會影響其接收能力之強弱有關? (A)Distortion(失真度) (B)ImageRejection(影像干擾比) (C)Real Sensitivity(實用感度) (D)NoiseLevel(雜音階層) 。
68. 當 AM 收音機之中放級採用逆向 A.G.C 時,集極電流增加則增益 (A)不變(B)下降 (C)先增後下降 (D)增加 。
69. AM 天線線圈之位置調整適當與否,將影響 (A)高週頻率之感度 (B)影像干擾比 (C)低週頻率之準確性 (D)低週頻率之感度 。
70. 錄音 3KHz 之磁帶,將其放在比錄音時慢 3%速度的磁帶錄音機再生時,再生音的頻率為 (A)3090Hz (B)2910Hz (C)3000Hz (D)2997Hz 。
71. 實施 FM 頻率調整時,把振盪線圈撥開,則 (A)接收之低週頻率變高 (B)接收之高週頻率變低 (C)高週感度下降 (D)低週感度下降 。
72. 測試錄音機之帶速所使用之測試帶頻率為 (A)125Hz (B)1KHz (C)3KHz (D)6.3KHz 。
73. 我國 AM 電台之發射波段是屬於 (A)長短 (B)中波 (C)極短波 (D)超短波 。
74. FM 收音機之中頻變壓器其主要功用為 (A)提高傳真度 (B)減少雜音 (C)作前後級之阻抗匹配 (D)作自動增益控制 。
75. 調頻系統中之預強調與解強調電路其主要的作用為 (A)提高效率 (B)減少功率消耗 (C)便於檢波 (D)提高 S/N 比 。
76. 調頻收音機一般使用的中頻週率為 (A)455KHz (B)1605KHz (C)10.7MHz (D)88MHz 。
77. 調整 AM 收音機與振盪線圈並聯之修整電容,可以改變 (A)AM 波段高頻感度 (B)AM 波段低頻感度 (C)AM 波段高週頻率 (D)與天線電感量無關 。
78. AM 收音機本地振盪級大多採用 (A)考畢茲振盪器 (B)多諧振盪器 (C)間歇振盪器 (D)哈特來振盪器 。
79. 下列所述何者為 AM 收音機之缺點? (A)易受雜音干擾 (B)失真度低 (C)靈敏速度低 (D)選擇性差 。
80. FM 調頻立體聲廣播的合成信號包括 (A)L+R 信號 (B)L-R 信號 DSB (C)19KHz (D)L+R、L-R、19KHz 。
81. FM 調頻廣播的方式為 (A)載波的頻率不變 (B)載波的振幅不變 (C)上下旁波帶振幅改變 (D)旁波帶頻率不變 。
82. 超外差式接收機靈敏度高或低,影響最大的是 (A)中頻放大級 (B)檢波級 (C)混波級 (D)高頻放大級 。
83. 某一 FM 電台之頻率為 95MHz,則接收此電台時,其假像頻率為 (A)105.7MHz (B)116.4MHz (C)84.3MHz (D)108MHz
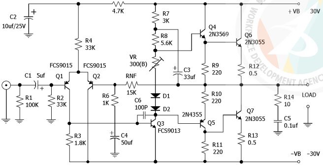
84. 下圖之差動放大工作由_______來完成。
(A)Q4,Q5 (B)Q1,Q2 (C)Q6,Q7 (D)Q4,Q6
85. 錄音機之磁帶走完後,不能自動停止,下列敘述何者為錯誤? (A)自動停止桿太緊 (B)壓帶輪與主驅動軸之間有油污 (C)與壓帶輪之壓力無關 (D)自動停止控制調整不當 。
86. 收音機接收 9000KHz 之短波時,發生 9910KHz 之頻率混入,此時之本地振盪頻率為 (A)8090KHz (B)8545KHz (C)9455KHz (D)9360KHz 。
87. 關於超外差式 AM 接收機的特性,下列說明何者為錯誤? (A)接收 550KHz時的假像頻率為 1005KHz (B)本地振盪頻率高於接收頻率一個中頻 (C)廣播波段為 535KHz~1605KHz (D)中頻週率為 455KHz 。
88. 我國調幅(AM)接收機,其中頻率為 (A)10.7MHz (B)455KHz (C)45.75MHz (D)41.25MHz
89. 我國調頻(FM)接收機立體聲之指標信號(PILOT)頻率為 (A)31.4782528KHz(B)38KHz (C)15.734264KHz (D)19KHz
90. 我國調幅(AM)接收機之頻率範圍在無線電波哪個頻段 (A)超高頻(UHF) (B)極高頻(VHF) (C)高頻(HF) (D)中頻(MF)
91. 下圖為 FM 立體聲接收機方塊圖,其中 A 空格中之電路名稱為何?
(A)立體解調 (B)檢波 (C)混頻 (D)自動增益控制
92. 某廣播電台的頻率為 1.5MHz ,其波長為幾公尺? (A)200 公尺 (B)20 公尺 (C)2 公尺 (D)0.2 公尺
93. 一手提式電池供電之 AM/FM 收音機,當接收 FM 無聲但 AM 正常,則可能是哪一電路故障? (A)後級電路 (B)喇叭 (C)射頻放大電路 (D)電池沒電 。
申論題 (0)
相關試卷
114年 - 02900 視聽電子 丙級 工作項目 06:收錄音機檢修 1-50(2025/10/16 更新)#132318
114年 · #132318
114年 - 02900 視聽電子 丙級 工作項目 05:音響檢修 401-443(2025/10/16 更新)#132317
114年 · #132317
114年 - 02900 視聽電子 丙級 工作項目 05:音響檢修 351-400(2025/10/16 更新)#132316
114年 · #132316
114年 - 02900 視聽電子 丙級 工作項目 05:音響檢修 301-350(2025/10/16 更新)#132315
114年 · #132315
114年 - 02900 視聽電子 丙級 工作項目 05:音響檢修 251-300(2025/10/16 更新)#132314
114年 · #132314
114年 - 02900 視聽電子 丙級 工作項目 05:音響檢修 201-250(2025/10/16 更新)#132313
114年 · #132313
114年 - 02900 視聽電子 丙級 工作項目 05:音響檢修 151-200(2025/10/16 更新)#132312
114年 · #132312
114年 - 02900 視聽電子 丙級 工作項目 05:音響檢修 101-150(2025/10/16 更新)#132311
114年 · #132311
114年 - 02900 視聽電子 丙級 工作項目 05:音響檢修 51-100(2025/10/16 更新)#132310
114年 · #132310
114年 - 02900 視聽電子 丙級 工作項目 05:音響檢修 1-50(2025/10/16 更新)#132309
114年 · #132309