所屬科目:電子學
1. 如圖波形電壓的有效值Vrms=,其中a為直流成份,b為交流成份,試求為多少? (A) 64V (B) 72V (C) 80V (D) 100V
2. 有一全波濾波電路,其輸出平均電壓為12V,濾波電容為200μF,負載為10kΩ,若接於市電上,則其輸出漣波峰對峰值約為多少? (A) 10mV (B) 24mV (C) 25mV (D) 50mV
3. 小明使用如下圖所示二輸入反及(NAND)閘進行實驗,結果無論輸入A為邏輯0或邏輯1,輸出F永遠是輸入B的補數,則最有可能的故障原因為何? (1)QP1汲、源極開路 (2)QP2汲、源極開路 (3)QN1汲、源極短路 (4)QN2汲、源極短路 (A) (1)及(2) (B) (3)及(4) (C) (1)及(3) (D) (2)及(4)
4. 如圖所示,此曲線為下列何種FET的ID-VGS特性曲線?(VT為臨界電壓) (A) N通道JFET (B) N通道空乏型MOSFET (C) P通道增強型MOSFET (D) N通道增強型MOSFET
5. 施密特觸發電路的應用之一,是可以藉由其磁滯效應(hysteresis effect)將輸入的週期性信號轉換成週期性方波信號輸出。如圖電路中,假設運算放大器的輸出正負飽和電壓±Vsat=±12V,輸入電壓vs(t)為一週期性三角波信號,R₂=3R₁且Vref=0V時,下列措施,何者可有效提高輸出方波信號的頻率? (A)提高Vref值 (B)降低Vref值 (C)減少R₂/R₁的比值 (D)縮短三角波信號vs(t)的週期。
6. 高頻LC振盪器的方塊圖如圖所示,請問下列敘述何者正確? (A)當X₁與X₂為電容器,X₃為電感器時,此電路稱為哈特萊(Hartley)振盪器 (B)當X₁與X₃為電容器,X₂為電感器時,此電路稱為哈特萊(Hartley)振盪器 (C)當X₁與X₂為電容器,X₃為電感器時,此電路稱為考畢子(Colpitts)振盪器 (D)當X₁與X₃為電容器,X₂為電感器時,此電路稱為考畢子(Colpitts)振盪器。
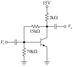
二、填充題1. 如圖所示電路,若電晶體的切入電壓VBE為0.7V且電阻15kΩ消耗150μW,試求該電晶體的β值為________。
2. 如圖所示電路,假設電源電壓VDD=20V,VSS=-20V,且工作點設置於VGS=-1V,VDS=9V,ID=7mA,汲極電阻RD值約為?
3. 如圖所示主動式帶通濾波器,其高頻截止頻率為fH,低頻截止頻率為fL,若C₂=5C₁,R₂=4R₁,則fH/fL為?
4. 如圖所示電路,若運算放大器具理想特性且Vo=12V,試求電流源I1為?
5. 如圖所示電路,Vi=3.77cos377tV,R=100kΩ,C=1μF,電容電壓初值為零,則輸出電壓Vo為?
6. 已知下圖疊接放大電路之MOSFET參數K₁=K₂=0.5mA/V²,靜態汲極電流ID為0.5mA,則電路之gm為?