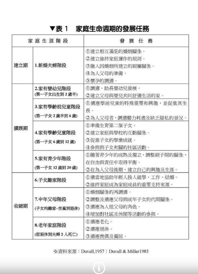
關於家庭生命週期的敘述,下列何者錯誤?
(A)階段3為「有年輕小孩的家庭」,關鍵發展任務為「系統接納新成員」
(B)階段4為「有青少年小孩的家庭」,關鍵發展任務為「家庭界線更有彈性」
(C)階段5為「子女離家與發展」,關鍵發展任務為「接受兩代間的角色轉變」
(D)處於不同的家庭生命週期階段的夫婦,婚姻的滿意度和挫折感會有所不同
答案:登入後查看
統計: A(154), B(152), C(611), D(26), E(0) #556204
統計: A(154), B(152), C(611), D(26), E(0) #556204
詳解 (共 4 筆)
#898225
階段5為「子女離家與發展」,關鍵發展任務為「接受家庭系統中成員的離去與加入」
37
1
#5895260
生命晚期:接受代間角色的轉移
1
0
#7098284

1
0