12.下列何者為譫妄(delirium)的典型症狀?
(A)黃先生有時突然不認得自己所在的位置,長期失眠,對話時反應斷續且不連貫
(B)陳太太經常重複詢問相同的問題,白天睡眠時間過長,情緒多為低落
(C)李先生有時會突然不認得家人,睡眠時間混亂,與人交談時注意力容易分散
(D)劉太太外出後經常找不到回家的路,長期失眠,情緒時而焦躁、時而穩定
答案:登入後查看
統計: A(8), B(2), C(21), D(7), E(0) #3816127
統計: A(8), B(2), C(21), D(7), E(0) #3816127
詳解 (共 2 筆)
#7297366
備考三週,114-1平均72.9→打氣or好友→免費提供全科筆記
ㅤㅤ
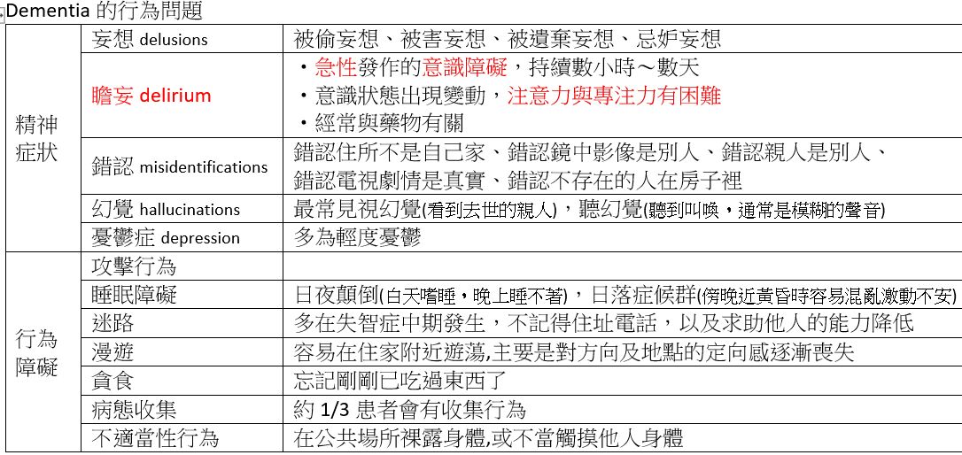
12.下列何者為譫妄(delirium)的典型症狀?
ㅤㅤ

ㅤㅤ
正確(C) 李先生有時會突然不認得家人,睡眠時間混亂,與人交談時注意力容易分散
「突然」=急性發作,這譫妄delirium的關鍵字
ㅤㅤ
(A) 黃先生有時突然不認得自己所在的位置,長期失眠,對話時反應斷續且不連貫
(B) 陳太太經常重複詢問相同的問題,白天睡眠時間過長,情緒多為低落
(D) 劉太太外出後經常找不到回家的路,長期失眠,情緒時而焦躁、時而穩定
(A)(B)(D)是其他的失智症狀,不是譫妄delirium
ㅤㅤ
覺得答案有幫助,還請幫忙點個免費的讚,您的掌聲是我解題的動力
3
0