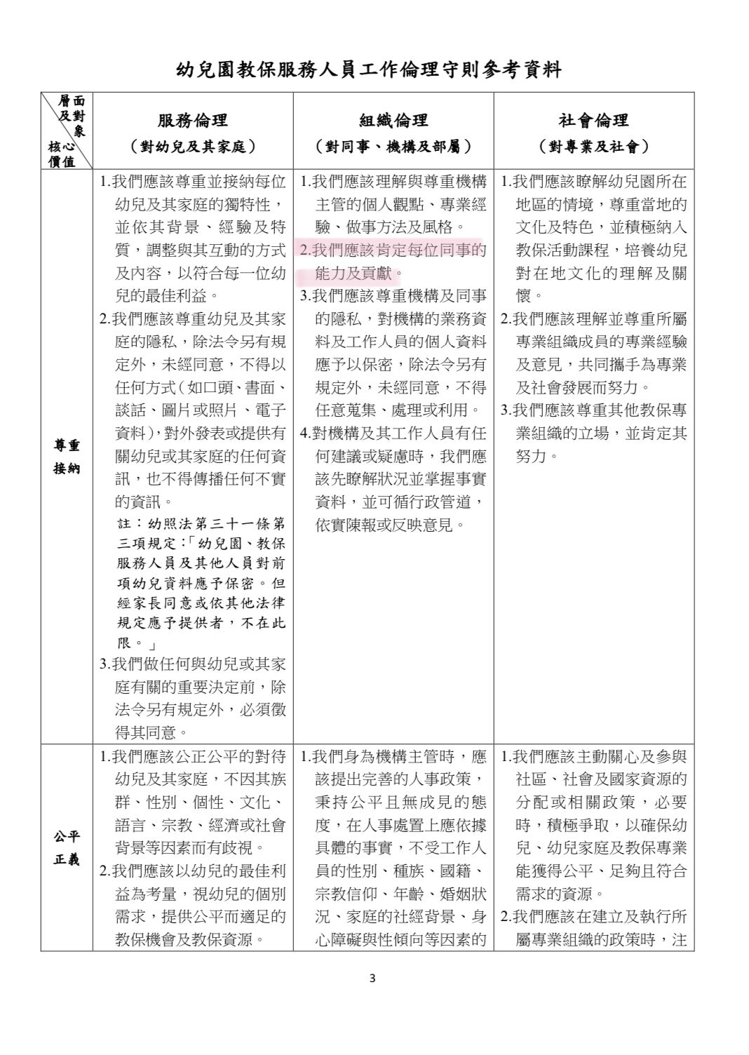
12. 「教保服務人員應該肯定機構中每位同事的能力及貢獻」是切合幼兒園教保工作人員工
作倫理中的哪一項核心價值?
(A) 尊重接納
(B) 公平正義
(C) 負責誠信
(D) 關懷合作
答案:登入後查看
統計: A(1006), B(44), C(85), D(170), E(0) #2936525
統計: A(1006), B(44), C(85), D(170), E(0) #2936525
