阿摩線上測驗
登入
首頁
>
工地主任-第一類科
>
108年 - 108-1 內政部營建署 營造業工地主任評定考試:第一類科(A、B)#74744
> 試題詳解
試題詳解
試卷:
108年 - 108-1 內政部營建署 營造業工地主任評定考試:第一類科(A、B)#74744 |
科目:
工地主任-第一類科
試卷資訊
試卷名稱:
108年 - 108-1 內政部營建署 營造業工地主任評定考試:第一類科(A、B)#74744
年份:
108年
科目:
工地主任-第一類科
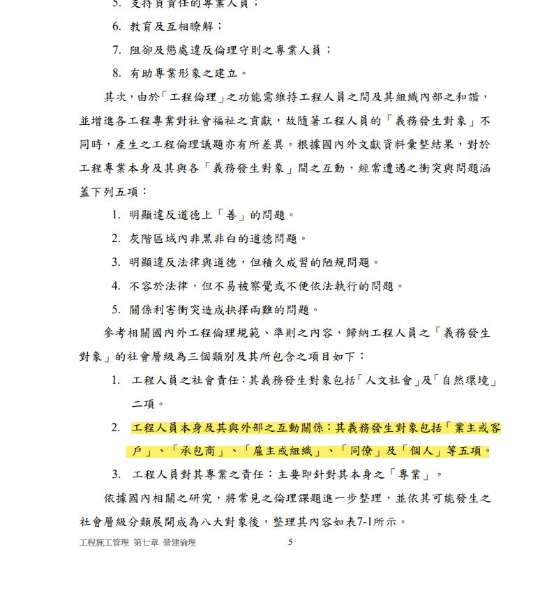
13 工程人員本身及其與外部之互動關係中, 其義務發生對象不包括以下何者?
(A) 雇主或組織。
(B) 社會責任。
(C) 同僚。
(D) 業主或客戶。
正確答案:
登入後查看
詳解 (共 1 筆)
丁丁韋志
B1 · 2019/05/12
推薦的詳解#3343080
未解鎖
「外部之互動關係」跟同僚有什麼關係,這題...
(共 28 字,隱藏中)
前往觀看
14
2