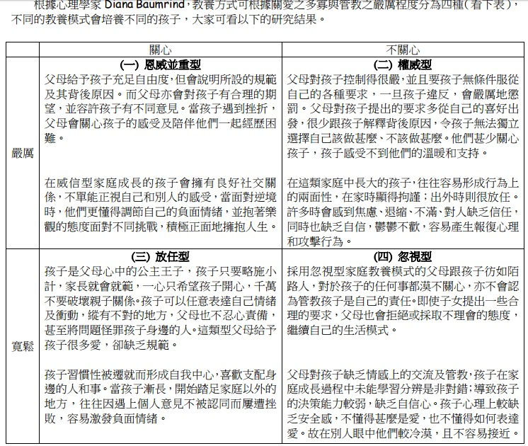
16 Baumrind 是父母管教的著名學者,投注相當多的心力在於研究父母管教。對於父母管教,下列那一個有
關父母管教方式、管教特質及對兒童影響的敘述正確?
(A)威權型的父母對孩子嚴格,且過於嚴厲,因此和孩子很少互動;此種教養方式往往會使孩子具有攻擊性
(B)自主型的父母對孩子鼓勵很少,管教鬆散,因此常使孩子抗壓性低且容易衝動
(C)寬大縱容型的父母少要求孩子,卻很投入孩子生活,但也常使孩子自我控制低、影響孩子的人際關係
(D)寬大疏忽型的父母對孩子常會給予尊重自主,但設限很多,能使孩子自我控制能力和認知能力佳
答案:登入後查看
統計: A(392), B(65), C(686), D(29), E(0) #1191536
統計: A(392), B(65), C(686), D(29), E(0) #1191536
詳解 (共 5 筆)
#1398425

出處: http://www.hkspc.org/php/webcms/files/upload/tinymce/cfskc/cfs/parentsclassroom/17_1382000980.pdf
77
1
#1400623
(A) 在這種家庭長大的小孩是容易表現情緒管理偏差,比如容易情緒
暴躁,接著引發和其他人的衝突(可能口頭或肢體),但是不代表
這種小孩有攻擊性。
35
1
#1400351
想請問(A)錯在哪? 謝謝
3
0
#4476822
張宏哲 人類行為與社會環境 第三版 p.355 父母管教方式
3
0