20.承上題,課程實施對象為國小一年級學童的生活課,學童認得部分國字並具備對昆蟲有些 微瞭解的先備知識,都喜歡昆蟲與電腦課,上學期已教過電腦的基本操作,以下關於此課程內容符合課程選擇原則的敘述,何者有誤?
(A)能力原則
(B)練習原則
(C)動機原則
(D)彈性原則

答案:登入後查看
統計: A(516), B(864), C(665), D(1932), E(0) #1951759

詳解 (共 8 筆)

#3228384

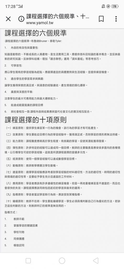
就課程內容的選擇而言,選擇「學習經驗」的原則包括十項選擇原則與指導方法:

1.練習原則

2.效果原則 - 桑代克 學習三定律

所提供的學習經驗,必須使學生由於實踐該目標的學習行為,而獲得滿足感與成就感。

3.能力原則

4.彈性原則 指為許多特定的經驗可以達到同一目標,特別是學校課程應該幫助所有學生學習,儘管同一班級的外在條件相同,但班上的學生可能會有不同的學習經驗

5.經濟原則 - 達成多個目標 (主學習、副學習 、附學習)

其意指為同一學習經驗通常可以產生不同的結果,有好有壞,因此課程設計人員在進行課程選擇時,必須考慮到可能的附學習或潛在課程的影響,達成範圍寬廣的多個課程目標,以合乎經濟性,使同一個學習經驗可以達成多個課程目標。

6.動機原則

7.適當原則 – 教材 / 時間 / 方法
8.應用原則 – 多次練習機會(閱讀/寫作/數學應用於生活)
9.指導原則
   第一種方法是教師示範
   第二種方法是掌握學習的關鍵因素
   第三種方法是利用學校刊物
   第四種方法是善用同儕團體
   第五種方法是模仿認同
10.繼續原則 – 教師示範-學生練習-學生獨立作業

87
0
#3200938

http://www.yamol.tw/note-%E8%AA%B2%E7%A8%8B%E9%81%B8%E6%93%87%E7%9A%84%E5%85%AD%E5%80%8B%E8%A6%8F%E6%BA%96%E3%80%81%E5%8D%81%E9%A0%85%E5%8E%9F%E5%89%87-34598.htm#99
36
0
#3198874
課程實施對象為國小一年級學童的生活課,學...
(共 734 字,隱藏中)
前往觀看
33
0
#3297204

彈性原則,依據不同學生學習調整,此題並無這樣「因材施教」所以有誤。

29
0
#4753003
(一)練習原則:提供學生練習某一行為的機...
(共 475 字,隱藏中)
前往觀看
10
0
#3938416
彈性原則:因材施教,本題未提到!
9
0
#5839617
(A) 能力原則課程有挑戰性,使學生發揮...
(共 154 字,隱藏中)
前往觀看
2
0
#6453750

各選項分析:

(A) 能力原則
強調課程內容要符合學生的能力與先備知識。題目中提到學童有一定的先備知識,選擇課程符合能力原則,這是正確的

(B) 練習原則
強調在課程中安排反覆練習,鞏固學習成果。題目並未特別提到練習的安排,這原則本身不矛盾,也不明顯有誤。

(C) 動機原則
強調課程內容要激發學生學習動機,題目中指出學童喜歡昆蟲與電腦課,課程符合動機原則,正確

(D) 彈性原則
彈性原則指課程設計要能彈性調整以配合學生差異或變化需求。題目中提及上學期已教過電腦基本操作,若本次課程仍重覆教相同內容,則不符合彈性原則。

結論:

答案是 (D) 彈性原則,此敘述有誤,因為課程內容未必有充分的彈性調整(例如針對已學過的基本操作進行加深或延伸,而非重覆教導)。

0
0