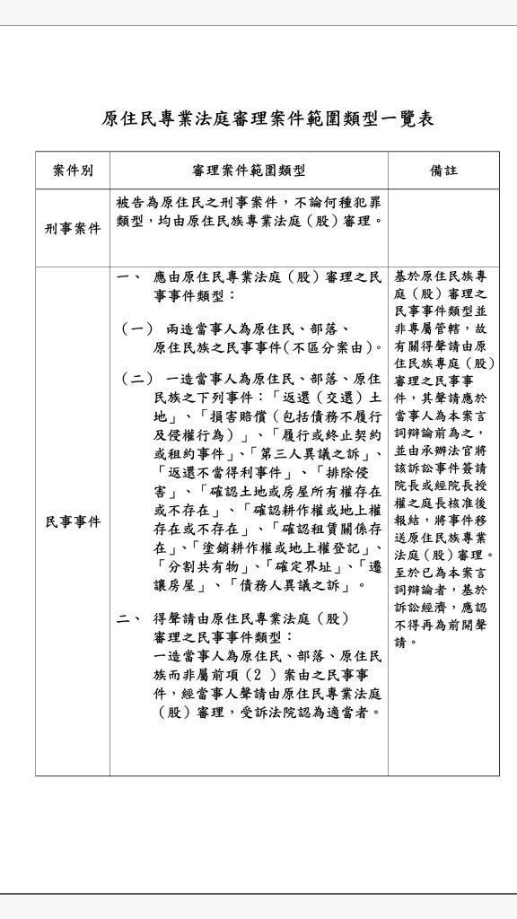
23 司法院自 102 年 1 月 1 日起,指定 9 個地方法院設立原住民族專業法
庭,有關其審理案件範圍及類型之說明,下列何者錯誤?
(A)被告為原住民之刑事案件,所犯最輕本刑為 3 年以上有期徒刑案件
(B)兩造當事人為原住民之民事事件
(C)一造當事人為原住民之「確認耕作權或地上權存在或不存在」之民事事件
(D)一造當事人為部落之「返還(交還)土地」之民事事件
答案:登入後查看
統計: A(120), B(46), C(39), D(27), E(0) #1555474
統計: A(120), B(46), C(39), D(27), E(0) #1555474
