25. 在參觀完插畫展後,老師聽到小智說:「我好喜歡艾瑞卡爾爺爺的圖畫,他自己用水彩作
色紙,然後剪形狀下來貼,很美麗,我也可以自己用色紙來做。」請問小智應該已具備哪
種素養?
(A) 想像與創造
(B) 推理與賞析
(C) 覺知與辨識
(D) 以上皆非
統計: A(176), B(1053), C(97), D(42), E(0) #2936538
詳解 (共 3 筆)
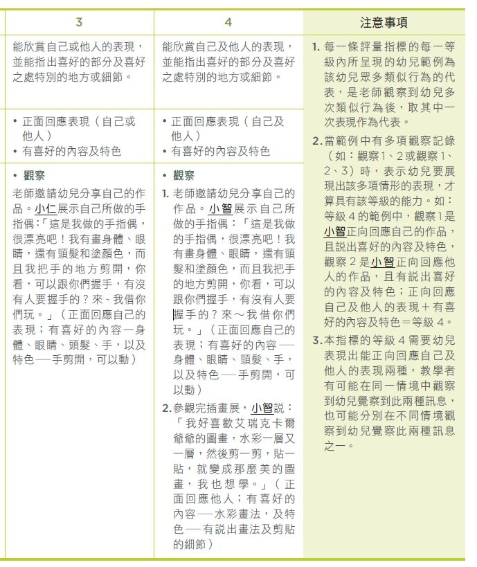
幼兒學習評量手冊P.138-139


推理賞析評量指標3:能欣賞及回應自己及他人的表現
指標說明
本指標在評量幼兒能注意到自己和他人表現的好,並能表達出覺得好的內容
與特色。
名詞釋義
表現:指個人外貌、擁有特質或創建的歷程與成品,包括:能力、努力、作品、成就、獨特想法等等,例如:個人的優點、過程中的努力、藝術表現、公開表演、文本等等;其中任何一種都算。
內容:指整體表現中的特定部位或部分,如:整件作品中的某特定部位或部分、一個人的某特定部位/部份或特定表現。如:畫「人」算一件作品,人的「頭髮」是該作品(人)的一個特定部位,是內容。
特色:指作品某特定部位或部分的特別之處或喜好之處的細節。
評鑑規準:欣賞自己和他人、回應的內容
- 欣賞自己和他人:指不只注意到自己和他人的表現,還能以正向肯定的態度回應
-願意表現自己或注意他人表現:「願意表現自己」是不排斥表現自己或樂意向他人展現自己的表現。「注意他人表現」是能注意他人有什麼表現、在做什麼或做了什麼。他人,除了人外,亦包含生活環境中多元的藝術創作或表現、自然環境訊息等等,例如:擬人化物件、人文藝術、自然現象等等。
- 正面回應表現:指對自己或他人的表現表達出肯定的看法,可以是說出、畫出或用肢體表現出來;回應的方式沒有「合宜性」的問題。通常有說出喜好內容或特色的時候,幼兒就已經對欣賞對象作出正向回應了。
- 回應的內容:針對自己與他人的表現,表達出喜好的內容與特色
- 無喜好的內容:指籠統地稱讚,未能說出作品的哪個特定部位或特定表現好。
- 有喜好的內容:指能說出喜歡哪個特定部位(部份)或特定表現,可以是單一部分或多個部份。當欣賞的對象是人的時候,可以說出人的外貌、擁有特質、能力或努力;當欣賞的對象是藝術作品時,可以說出作品中的特定部位。
- 有喜好的內容與特色:不僅能指出喜歡的特定部分或特定表現,並且能說明特別之處或喜好之處的細節。欣賞人的時候,不僅說出人的外貌、擁有特質、能力或努力,還說出其特別之處。在欣賞視覺藝術作品方面,不僅說出特定部位,還說出其線條、顏色、形狀/形體或質地方面特別之處。
在欣賞音樂作品方面,不僅說出聽到的聲音(樂音),還可以針對特定聲音(樂音)的節奏快慢、旋律高低或聲音強弱進行說明。在戲劇扮演方面,可以針對戲劇的人物(如:動作、表情、語調、台詞或對話)、故事情節、聲音效果、道具或布景運用等特定部份作細節的描述說明。在欣賞敘事文本時,可以針對文本的主題、角色、情節或繪本風格等特定部份作細節的描述說明。