29.教育行政體系分為中央、大學區及地方等三級,其中大學區是專為教育行政劃分的區域,與普通行政完全分立,不受該區普通行政干預的國家是下列何者?
(A)德國
(B)英國
(C)美國
(D)法國
答案:登入後查看
統計: A(1713), B(1829), C(3626), D(8121), E(0) #743855
統計: A(1713), B(1829), C(3626), D(8121), E(0) #743855
詳解 (共 10 筆)
#3195834


|
地方分權:美、加、英、德(沒加陰德) |
|
中央集權:法、日、中、俄(法日中二) |
|
均權:台 |
195
3
#1017094
【大學區】的學術委員會負責管理指定地區的大學教育的各個方面。大學向所屬的大學區負責,而大學區向教育部負責。
30
0
#1271838
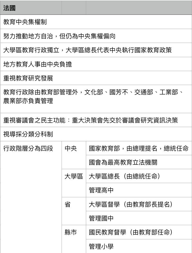
美國是不是也有教育行政區和普通行政區分離制度?法國教育行政層級不是四級嗎?(中央、大學區、省、縣),資料來源:教綜筆記
8
2
#4778725
| (C)美國 | 美國是教育行政區和普通行政區分離制度, 是教育行政機構獨立的國家。 |
| (D)法國 | 法國是部分教育行政機構獨立,題目有說僅大學區與普通行政完全分立。 |
(以上參考艾育《教育通關寶典》)
雖然陳嘉陽《教育概論上冊》說:法國教育行政機構是分4級制......
但重點是法國的特色就是有大學區這個關鍵字。
6
1