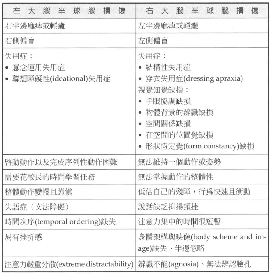
32.初次評估腦中風的病人,由病歷得知為右半腦中風,病人為右撇子。初步懷疑病人可能有下列何種症狀,須
待進一步評估確認?
(A)表達性失語症(expressive aphasia)
(B)觀念性失用症(ideational apraxia)
(C)單側忽略(unilateral neglect)
(D)同側偏盲(homonymous hemianopsia)
答案:登入後查看
統計: A(324), B(248), C(2197), D(268), E(0) #2627167
統計: A(324), B(248), C(2197), D(268), E(0) #2627167
詳解 (共 4 筆)
#6345481


6
1