37 下列何者非屬政府資訊公開法規定應主動公開之政府資訊?
(A)行政機關訂定之裁量基準
(B)政府機關之各類專家委員會之委員名單
(C)訴願決定
(D)書面之採購契約

答案:登入後查看
統計: A(242), B(1520), C(667), D(543), E(0) #2098786

詳解 (共 7 筆)

#3660396
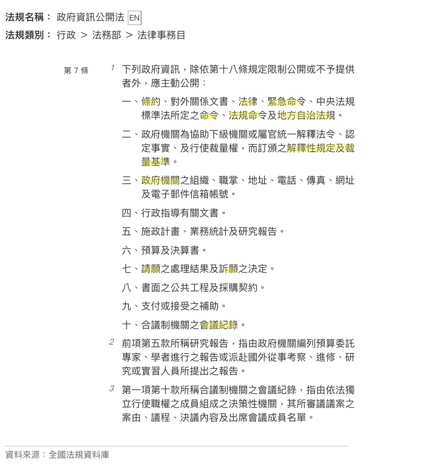
第 7 條
下列政府資訊,除依第十八條規定限制公開或不予提供者外,應主動公開

一、條約、對外關係文書、法律、緊急命令、中央法規標準法所定之命令
、法規命令及地方自治法規。
二、政府機關為協助下級機關或屬官統一解釋法令、認定事實、及行使裁
量權,而訂頒之解釋性規定及裁量基準。
三、政府機關之組織、職掌、地址、電話、傳真、網址及電子郵件信箱帳
號。
四、行政指導有關文書。
五、施政計畫、業務統計及研究報告。
六、預算及決算書。
七、請願之處理結果及訴願之決定。
八、書面之公共工程及採購契約。
九、支付或接受之補助。
十、合議制機關之會議紀錄。
前項第五款所稱研究報告,指由政府機關編列預算委託專家、學者進行之
報告或派赴國外從事考察、進修、研究或實習人員所提出之報告。
第一項第十款所稱合議制機關之會議紀錄,指由依法獨立行使職權之成員
組成之決策性機關,其所審議議案之案由、議程、決議內容及出席會議成
員名單。
81
4
#4421635

口訣 = 和氣妓院是補算裁罰的組織

簡化後 = 和氣妓院補算裁罰組織 ==諧音==> 合契計願補算裁法組指

政府資訊公開法第七條:

下列政府資訊,除依第十八條規定限制公開或不予提供者外,應主動公開

 = 議制機關之會議紀錄 (注意:不含 非合議制機關的會議紀錄)

 = 書面之公共工程及採購約 (注意:沒有行政契約)

 = 施政畫、業務統及研究報告

 = 請之處理結果及訴之決定 (注意:沒有陳情)

 = 支付或接受之

 = 預及決

 = 政府機關為協助下級機關或屬官統一解釋法令、認定事實、及行使裁量權,而訂頒之解釋性規定及量基準

 = 條約、對外關係文書、律、緊急命令、中央法規標準所定之命令、規命令及地方自治

 = 政府機關之織、職掌、地址、電話、傳真、網址及電子郵件信箱帳號 (注意:沒有行政機關人員的電子信箱)

 = 行政導有關文書。


希望有幫助到您記憶。

54
3
#4347036

第 7 條

下列政府資訊,除依第十八條規定限制公開或不予提供者外,應主動公開:

一、條約、對外關係文書、法律、緊急命令、中央法規標準法所定之命令 、法規命令及地方自治法規。

二、政府機關為協助下級機關或屬官統一解釋法令、認定事實、及行使裁量權,而訂頒之解釋性規定及裁量基準

三、政府機關之組織、職掌、地址、電話、傳真、網址及電子郵件信箱帳號。

四、行政指導有關文書。

五、施政計畫、業務統計及研究報告。

六、預算及決算書。

七、請願之處理結果及訴願之決定

八、書面之公共工程及採購契約

九、支付或接受之補助。

十、合議制機關之會議紀錄。

前項第五款所稱研究報告,指由政府機關編列預算委託專家、學者進行之報告或派赴國外從事考察、進修、研究或實習人員所提出之報告。

第一項第十款所稱合議制機關之會議紀錄,指由依法獨立行使職權之成員組成之決策性機關,其所審議議案之案由、議程、決議內容及出席會議成員名單。

15
0
#3806501
下列政府資訊,除依第十八條規定限制公開或...
(共 268 字,隱藏中)
前往觀看
10
0
#3656975
政府資訊公開法 第7條(主動公開政府資...
(共 438 字,隱藏中)
前往觀看
3
1
#3664843
第 7 條 下列政府資訊,除依第十八條...
(共 430 字,隱藏中)
前往觀看
2
0
#5891639
0
0

私人筆記 (共 1 筆)

私人筆記#7753928
未解鎖
答案:B ? 對應法條 《政府資...
(共 163 字,隱藏中)
前往觀看
1
0