阿摩線上測驗 登入

試題詳解

試卷:107年 - 107-2 專技高考_醫事放射師:核子醫學診療原理與技術學#70419 | 科目:核子醫學診療原理與技術學

試卷資訊

試卷名稱:107年 - 107-2 專技高考_醫事放射師:核子醫學診療原理與技術學#70419

年份:107年

科目:核子醫學診療原理與技術學

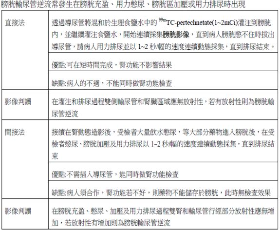
44.下圖造影結果最可能的診斷是:phpcASF1X
(A)腸道出血(intestinal bleeding)
(B)輸尿管腎盂阻塞(ureteropelvic junction obstruction)
(C)膀胱輸尿管逆流(vesicoureteral reflux)
(D)胃食道逆流攝影(gastroesophageal reflux)

正確答案:登入後查看

詳解 (共 1 筆)

推薦的詳解#3010738
未解鎖
本題圖片為直接核醫藥物注射至膀胱,檢驗是...

(共 106 字,隱藏中)
前往觀看
15
0

私人筆記 (共 1 筆)

私人筆記#2970623
未解鎖
可以看到第一張的顯影劑只有在膀胱顯眼,越...
(共 58 字,隱藏中)
前往觀看
4
0