8 有關總統之國家安全相關大政方針決定權,依憲法增修條文及國家安全會議組織法之規定,下列敘述何 者錯誤?
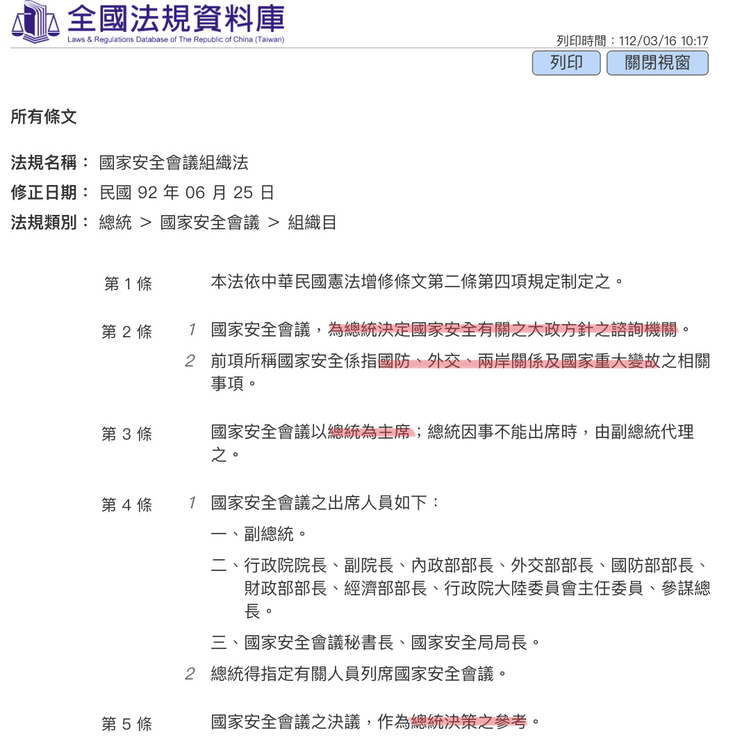
(A)行政院院長為國家安全會議出席人員之一
(B)國家安全會議主席由總統指定行政院院長兼任之
(C)國家安全會議決議事項與行政院之職權部分有關連性
(D)國家安全會議之決議,為總統決策之參考

答案:登入後查看
統計: A(90), B(3123), C(272), D(197), E(0) #1707960

詳解 (共 7 筆)

#2547207

(B)國家安全會議主席由總統兼任之 

295
2
#2609794

10 有關憲法第2條第4項國家安全大政方針的敘述,下列何者錯誤? 
(A)決定國家安全大政方針係屬總統職權 
(B)總統得設國家安全會議及國家安全局 
(C)國家安全局隸屬於國家安全會議 
(D)國家安全會議及國家安全局的組織由總統以命令訂之
 

41
4
#3413527

4 下列何者並非國家安全會議組織法第 4 條規定之國家安全會議出席人員? 
(A)行政院副院長
(B) 參謀總長 
(C)行政院秘書長 
(D)副總統 

 

25 下列何者並非國家安全會議組織法第 4 條規定之國家安全會議出席人員? 
(A)內政部部長 
(B)經濟部部長 
(C)行政院大陸委員會主任委員 
(D)總統府秘書長  

25
2
#2497877
中華民國憲法增修條文第二條(第四項)總統...
(共 225 字,隱藏中)
前往觀看
23
0
#3555874
國家安全會議組織法第 4 條國家安全會議...
(共 250 字,隱藏中)
前往觀看
14
0
#3359770
這題用判斷的喔,CD感覺都對

如果A錯,那B也會錯

所以答案為B
5
9
#5749506
4
0

私人筆記 (共 1 筆)

私人筆記#2914142
未解鎖
國家安全會議主席 :總統兼任
(共 14 字,隱藏中)
前往觀看
6
2