8.某師資培育中心所規劃的實地學習課程與史懷哲專業服務活動,期待學生在過程中培養教育愛,內化服務社會的態度與行為。此屬於情意領域目標的哪一個層級?
(A)接受
(B)反應
(C)評價
(D)品格化
答案:登入後查看
統計: A(280), B(305), C(71), D(5099), E(0) #2739230
統計: A(280), B(305), C(71), D(5099), E(0) #2739230
詳解 (共 10 筆)
#5437901
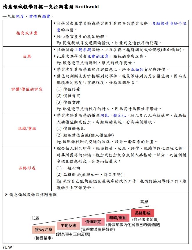
情意領域目標強調個人對於人事物的感覺、情緒、態度、興趣、鑑賞等方面的學習
Krathwohl等人是從學生心理上內化(指由外在的學習轉化為個人內在的興趣、態度、價值等心理特質)的概念,
Krathwohl等人是從學生心理上內化(指由外在的學習轉化為個人內在的興趣、態度、價值等心理特質)的概念,
將情意領域的行為目標,分為以下五個層次:
一、接受或注意(receiving or attending)
期待學生學習某些事物,首先需使學生願意接受或注意相關的現象與刺激。
在接受學習活動時,又按學生心理狀態的不同,分為三個層次:
(1)覺知情境的存在 (2)有主動接受的意願 (3)有意地加以注意
二、反應(responding)
指學生主動地參與學習活動,並從參與的活動或工作中得到滿足。
學生的動機被引發後,因反應性質的不同,會由被動的反應到主動的反應。
描述這一層次學習成果的動詞可用:讚許、順從、參與等。
三、評價或判斷(valuing)
指學生對其所學,在態度與信念上,表示正面的肯定。
在評價這個行為目標下,又因對其所學肯定程度的不同,分為三個層次:
(1)價值的接受,指學生對其所學知識或觀念表示認可。
(2)價值的肯定,除表示認可外,並主動表示對該項有價值的活動喜愛與追求。
(3)價值的實踐,指學生對價值的肯定成為他的態度,對價值的追求成為他的一種信念。
描述這一層次學習成果的動詞可用:辯論、表達、相信、表現等。
四、組織(organization)
是將價值安排成為有組織的系統。
學生對其所學價值的內化,從而建立自我的價值體系,成為他的價值觀。
在組織的行為目標下,因組織程度的不同,分為兩層次:
(1)價值概念化,將所學價值抽象化,納入自己的觀念,形成個人對同類事物一致的看法。
(2)組成價值系統,指學生將所學的同類價值觀匯集一起,成為他個人統合的價值觀。
描述這一層次學習成果的動詞可用:選擇、界定、形成、抽取等。
一、接受或注意(receiving or attending)
期待學生學習某些事物,首先需使學生願意接受或注意相關的現象與刺激。
在接受學習活動時,又按學生心理狀態的不同,分為三個層次:
(1)覺知情境的存在 (2)有主動接受的意願 (3)有意地加以注意
二、反應(responding)
指學生主動地參與學習活動,並從參與的活動或工作中得到滿足。
學生的動機被引發後,因反應性質的不同,會由被動的反應到主動的反應。
描述這一層次學習成果的動詞可用:讚許、順從、參與等。
三、評價或判斷(valuing)
指學生對其所學,在態度與信念上,表示正面的肯定。
在評價這個行為目標下,又因對其所學肯定程度的不同,分為三個層次:
(1)價值的接受,指學生對其所學知識或觀念表示認可。
(2)價值的肯定,除表示認可外,並主動表示對該項有價值的活動喜愛與追求。
(3)價值的實踐,指學生對價值的肯定成為他的態度,對價值的追求成為他的一種信念。
描述這一層次學習成果的動詞可用:辯論、表達、相信、表現等。
四、組織(organization)
是將價值安排成為有組織的系統。
學生對其所學價值的內化,從而建立自我的價值體系,成為他的價值觀。
在組織的行為目標下,因組織程度的不同,分為兩層次:
(1)價值概念化,將所學價值抽象化,納入自己的觀念,形成個人對同類事物一致的看法。
(2)組成價值系統,指學生將所學的同類價值觀匯集一起,成為他個人統合的價值觀。
描述這一層次學習成果的動詞可用:選擇、界定、形成、抽取等。
五、品格形成(conceptualization of a value)
將組織層次對於價值的內化,提升至人生哲學的層次。
當各種價值依個人評斷而構成內部一致的體系,個體依據此一價值體系可表現出前後一貫的行為,
將組織層次對於價值的內化,提升至人生哲學的層次。
當各種價值依個人評斷而構成內部一致的體系,個體依據此一價值體系可表現出前後一貫的行為,
並持續達相當長的一段時間。
在此型為目標下,又因內化程度的不同,分為兩個層次:
(1)一般心向,學習達到評價與組織的地步後,個人對於同類情境,會表現出相同的心向。
(2)品格形成,指心理與行為內外一致持久不變。
這一層次學習成果的動詞可用:接納、管理、抗拒、展現等
資料來源:http://winwinwin2016.blogspot.com/2015/11/krathwohl.html
在此型為目標下,又因內化程度的不同,分為兩個層次:
(1)一般心向,學習達到評價與組織的地步後,個人對於同類情境,會表現出相同的心向。
(2)品格形成,指心理與行為內外一致持久不變。
這一層次學習成果的動詞可用:接納、管理、抗拒、展現等
資料來源:http://winwinwin2016.blogspot.com/2015/11/krathwohl.html
62
0
#5790340
自己整理的重點~供參! from.教育概論-吳明隆
49
0
#5372073
教學目標
教學目標是教學歷程中所預期要達到的終點狀況(end state),也是教師預期學生在教與學歷程之後,所要達成的目標。
在本質上,教學目標是教學歷程中最先需要考慮的一環;雖然教學目標只是一種暫定性架構,但卻是教學活動的指針,對於教師的教導和學生的學習等活動都很重要。具體可行的教學目標固然是教師選擇教材和教具、採用教法、評量教學效果、和進行補救教學的依據,同時也可激發學生的學習動機和興趣,完成其充分冊適當的學前準備,以提高學習的效果。
教學目標通常分成一般性教學目標與具體性教學目標。一般性教學目標是以最概括性方式或抽象的概念用語,敘述教育的終極目標;具體性教學目標則是以具體可行的客觀用語,敘述教學欲達成的終點行為。
美國教育心理學家布魯姆(B.S. Bloom)一九五六年將一般教學目標分為認知領域(Cognitive Domain)、情意領域(Affective Domain)、及技能領域(Psychomotor Domain)等三大類。
布魯姆的教學目標分類法為使教師確能按分類教學,又將認知領域的教學目標細分為知識(Knowledge)、理解(Comprehension)、應用(Application)、分析(Analysis)、綜合(Synthesis)與評鑑(Evaluation)等六類目標。此六種能力按其複雜性由上而下排成六個層次,知識屬於最基層,而評鑑則為最高層次目標。
克拉斯渥爾(D.R. Krathwohl, 1964)將情意方面的教學目標,分為接受(Receiving)、反應(Responding)、價值(Valuing)、組織(Organizing)、及品格化(Characterization)等五個層次,亦由簡而繁形成一個系統。 哈羅(A.J. Harrow)及辛普森(E.J. Simpson)將技能方面的教學目標,分為知覺(Perception)、心向(Set)、模仿(Imitation)、機械化(Mechanism)、複雜反應(Complex Response)及創造(Creation)等六個層次,亦由簡而繁的排列。
引用址: http://terms.naer.edu.tw/detail/1309978/
12
0
#6024237
情意的目標層次:
1.接受:情意目標最低層次的學習結果。只對某種現象和刺激的感覺。
2.反應:指主動注意並積極參與反應。
3.價值判斷(評價):對於接觸到的事情、現象或是行為感到有價值,而表現積極的態度。
4.價值的組織(組織):指將不同的價值系統組織起來,使之成為一致性。
5.價值的個人化(品格化):指將價值系統內在化,使成為個性的一部份。
ㅤㅤ
Krathwohl提出情意教學目標的五個層次:
1. 接受:對自身有興趣之特定事物或活動表示興趣
2.反應:經由參與或發表意見來表示出對事物的反應
3.評價: 透過正反面的態度對特定事物表示贊成或反對
4.組織:遇到多種價值需要判斷的情況時可以決定優先順序
5.品格化:學習者依價值觀行事,且將行為融入自己的人格之中
ㅤㅤ
Krathwohl 情意領域的行為目標
ㅤㅤ
克拉斯霍爾(D. R. Krathwohl)將情意領域的目標分成五個層次
接受→反應→判斷→組織→品格(瘦鷹嫁豬哥)
接受→反應→判斷→組織→品格(瘦鷹嫁豬哥)
情意領域目標強調個人對於人事物的感覺、情緒、態度、興趣、鑑賞等方面的學習。 繼Bloom於1956年發表《教育目標的分類:認知領域手冊》一書後,D. Krathwohl等人於1964年發表《情意領域手冊》,認為個人價值觀及品格的形成,是一個逐漸內化的過程,才慢慢形成個人品格的一部份。
ㅤㅤ
情意領域目標強調個人對於人事物的感覺、情緒、態度、興趣、鑑賞等方面的學習
Krathwohl等人是從學生心理上內化(指由外在的學習轉化為個人內在的興趣、態度、價值等心理特質)的概念,
將情意領域的行為目標,分為以下五個層次:
一、接受或注意(receiving or attending)
期待學生學習某些事物,首先需使學生願意接受或注意相關的現象與刺激。
在接受學習活動時,又按學生心理狀態的不同,分為三個層次:
(1)覺知情境的存在 (2)有主動接受的意願 (3)有意地加以注意
二、反應(responding)
指學生主動地參與學習活動,並從參與的活動或工作中得到滿足。
學生的動機被引發後,因反應性質的不同,會由被動的反應到主動的反應。
描述這一層次學習成果的動詞可用:讚許、順從、參與等。
三、評價或判斷(valuing)
指學生對其所學,在態度與信念上,表示正面的肯定。
在評價這個行為目標下,又因對其所學肯定程度的不同,分為三個層次:
(1)價值的接受,指學生對其所學知識或觀念表示認可。
(2)價值的肯定,除表示認可外,並主動表示對該項有價值的活動喜愛與追求。
(3)價值的實踐,指學生對價值的肯定成為他的態度,對價值的追求成為他的一種信念。
描述這一層次學習成果的動詞可用:辯論、表達、相信、表現等。
四、組織(organization)
是將價值安排成為有組織的系統。
學生對其所學價值的內化,從而建立自我的價值體系,成為他的價值觀。
在組織的行為目標下,因組織程度的不同,分為兩層次:
(1)價值概念化,將所學價值抽象化,納入自己的觀念,形成個人對同類事物一致的看法。
(2)組成價值系統,指學生將所學的同類價值觀匯集一起,成為他個人統合的價值觀。
描述這一層次學習成果的動詞可用:選擇、界定、形成、抽取等。
一、接受或注意(receiving or attending)
期待學生學習某些事物,首先需使學生願意接受或注意相關的現象與刺激。
在接受學習活動時,又按學生心理狀態的不同,分為三個層次:
(1)覺知情境的存在 (2)有主動接受的意願 (3)有意地加以注意
二、反應(responding)
指學生主動地參與學習活動,並從參與的活動或工作中得到滿足。
學生的動機被引發後,因反應性質的不同,會由被動的反應到主動的反應。
描述這一層次學習成果的動詞可用:讚許、順從、參與等。
三、評價或判斷(valuing)
指學生對其所學,在態度與信念上,表示正面的肯定。
在評價這個行為目標下,又因對其所學肯定程度的不同,分為三個層次:
(1)價值的接受,指學生對其所學知識或觀念表示認可。
(2)價值的肯定,除表示認可外,並主動表示對該項有價值的活動喜愛與追求。
(3)價值的實踐,指學生對價值的肯定成為他的態度,對價值的追求成為他的一種信念。
描述這一層次學習成果的動詞可用:辯論、表達、相信、表現等。
四、組織(organization)
是將價值安排成為有組織的系統。
學生對其所學價值的內化,從而建立自我的價值體系,成為他的價值觀。
在組織的行為目標下,因組織程度的不同,分為兩層次:
(1)價值概念化,將所學價值抽象化,納入自己的觀念,形成個人對同類事物一致的看法。
(2)組成價值系統,指學生將所學的同類價值觀匯集一起,成為他個人統合的價值觀。
描述這一層次學習成果的動詞可用:選擇、界定、形成、抽取等。
五、品格形成(conceptualization of a value)
將組織層次對於價值的內化,提升至人生哲學的層次。
當各種價值依個人評斷而構成內部一致的體系,個體依據此一價值體系可表現出前後一貫的行為,
將組織層次對於價值的內化,提升至人生哲學的層次。
當各種價值依個人評斷而構成內部一致的體系,個體依據此一價值體系可表現出前後一貫的行為,
並持續達相當長的一段時間。
在此型為目標下,又因內化程度的不同,分為兩個層次:
(1)一般心向,學習達到評價與組織的地步後,個人對於同類情境,會表現出相同的心向。
(2)品格形成,指心理與行為內外一致持久不變。
這一層次學習成果的動詞可用:接納、管理、抗拒、展現等
為因應臺灣的食安問題,王老師在教學時強調「選擇營養的食物,而非選擇便宜的食品。」
在此型為目標下,又因內化程度的不同,分為兩個層次:
(1)一般心向,學習達到評價與組織的地步後,個人對於同類情境,會表現出相同的心向。
(2)品格形成,指心理與行為內外一致持久不變。
這一層次學習成果的動詞可用:接納、管理、抗拒、展現等
為因應臺灣的食安問題,王老師在教學時強調「選擇營養的食物,而非選擇便宜的食品。」
此目標符合情意領域目標分類的哪一個層次?
(A)反應(responding)
(B)形成品格(characterization)
(C)價值評定(valuing)
(D)價值組織(organization)
(A)反應(responding)
(B)形成品格(characterization)
(C)價值評定(valuing)
(D)價值組織(organization)
- 認知教學目標
Bloom 記憶、了解、應用、分析、評鑑、創造(2001年版)
ㅤㅤ
- 情意教學目標
Krathwohl 接(接受)、鷹(反應)、架(評價)、組(組織)、隔(品格)
ㅤㅤ
- 技能教學目標
Harrow 模仿、操弄、精確、協調、自然化
Simpson 知覺、心向、引導反應、機械反應、複雜反應、技能適應、創作表現
4
0