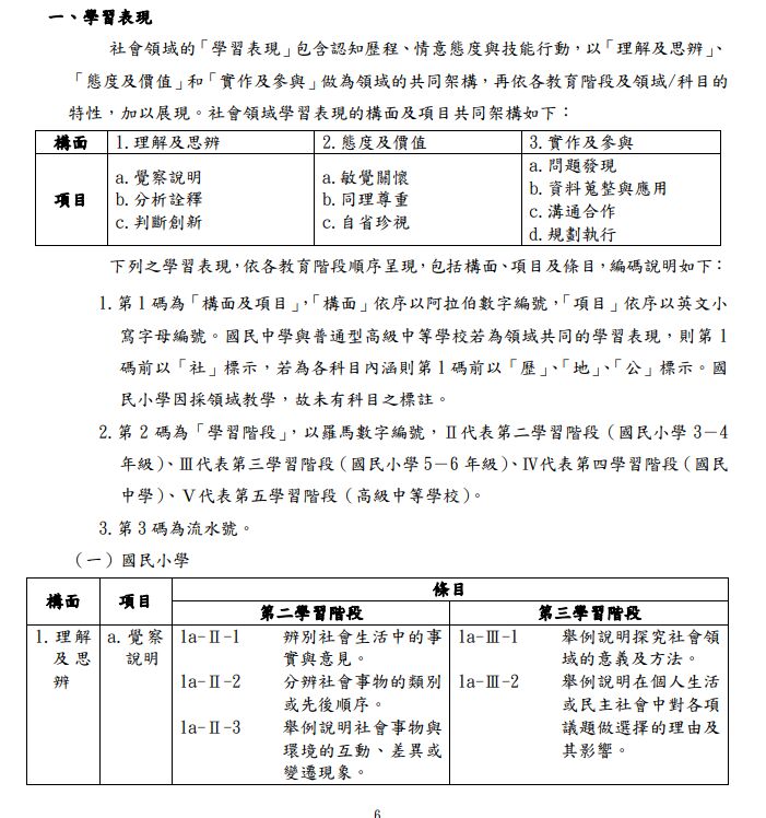
87.洪老師要設計高年級的社會領域課程方案,請問在發展課程時,下列何者較適合作為高年級學生之學習表現依據?
(A) 社 1a-Ⅱ-2 分辨社會事物的類別或先後順序。
(B) 社 2a-Ⅳ-1 敏銳察覺人與環境的互動關係及其淵源。
(C) 社 3b-Ⅱ-3 整理資料,製作成簡易的圖表,並加以說明。
(D) 社 3d-Ⅲ-2 探究社會議題發生的原因與影響,評估與選擇合適的解決方法。
答案:登入後查看
統計: A(15), B(44), C(55), D(835), E(0) #3108304
統計: A(15), B(44), C(55), D(835), E(0) #3108304
