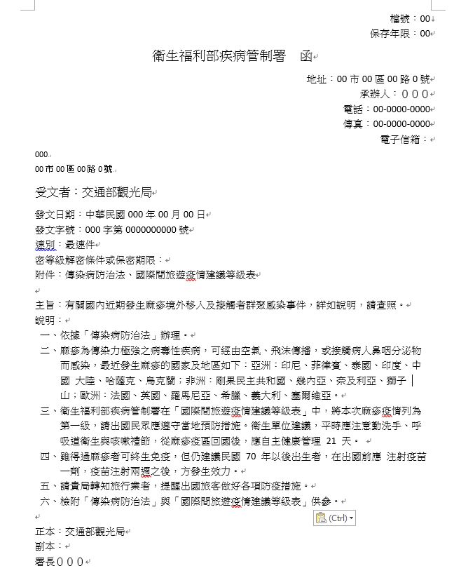
二、公文:(20 分) 請視需要擷取下列資訊,撰擬衛生福利部疾病管制署致交通部觀光局函。 1、國內近期發生麻疹境外移入及接觸者群聚感染事件。 2、麻疹為傳染力極強之病毒性疾病,可經由空氣、飛沫傳播,或接觸病人鼻咽 分泌物而感染。 3、我國之「傳染病防治法」,將麻疹列為第二類傳染病。 4、最近發生麻疹的國家及地區如下:亞洲:印尼、菲律賓、泰國、印度、中國 大陸、哈薩克、烏克蘭;非洲:剛果民主共和國、幾內亞、奈及利亞、獅子 山;歐洲:法國、英國、羅馬尼亞、希臘、義大利、塞爾維亞。 5、衛生福利部疾病管制署在「國際間旅遊疫情建議等級表」中,將本次麻疹疫 情列為第一級:注意。提醒出國民眾遵守當地的一般預防措施。 6、雖然得過麻疹者可終生免疫,但仍建議民國 70 年以後出生者,在出國前應 注射疫苗一劑。疫苗注射兩週之後,方發生效力。 7、衛生單位建議,平時應注意勤洗手、呼吸道衛生與咳嗽禮節;從麻疹疫區回 國後,應自主健康管理 21 天。 8、衛生福利部疾病管制署去函交通部觀光局,請其轉知旅行業提醒出國旅客做 好各項防疫措施。
詳解 (共 10 筆)
詳解

這樣寫不知是否可行...請參閱。
詳解
詳解
請協助轉知轄內旅行業者務必做好各項防疫措施宣導,以預防傳染性疾病,詳如附件,請查收。
詳解
請協助轉知轄內旅行業者務必做好各項防疫措施宣導,以預防傳染性疾病,詳如附件,請查收。
詳解
主旨:衛生福利部疾病管制署去函交通部觀光局,請其轉知旅行業提醒出國旅客做 好各項防疫措施。
詳解
pass
詳解
詳解
檔號 保存年限 衛生福利部疾病管制署 函 地址 聯絡方式 發文日期 字號 速別 密等及解密條件或保密期限 附件
詳解
看到這篇 題目愣住, 作文應該不能花費太多時間 .
詳解
......................