阿摩線上測驗
登入
首頁
>
電子學
> 101年 - 101 原住民族特種考試_四等_電子工程:電子學概要#44355
101年 - 101 原住民族特種考試_四等_電子工程:電子學概要#44355
科目:
電子學 |
年份:
101年 |
選擇題數:
0 |
申論題數:
5
試卷資訊
所屬科目:
電子學
選擇題 (0)
申論題 (5)
【已刪除】一、下圖所示電路,若其V
S
輸入一振幅 50 V之正弦波,圖中之二極體不是理想二極體, 是一般二極體,請以橫軸為時間,縱軸為V
S
及V
O
,試繪出輸入及輸出波形之變化並 說明之,其中R
1
= R
2
= 1 kΩ。(20 分)
二、請說明共射極放大器(common-emitter amplifier)在加上射極電阻於電路後,其電 路特性有何改變?(20 分)
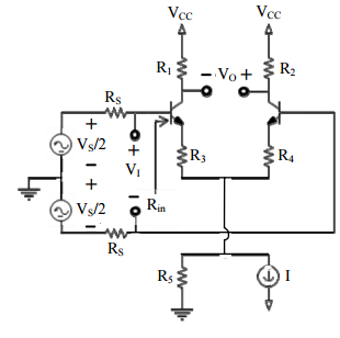
【已刪除】三、下圖所示,假設電晶體之β = 100,其中R
S
= 10 kΩ,R
1
= 5 kΩ,R
2
= 5kΩ, R
3
= 100 Ω,R
4
= 100 Ω,R
5
= 200 kΩ,I = 1 mA,試求輸入電阻R
in
及差動電壓增 益V
O
/V
S
(忽略r
o
)。(20 分)
【已刪除】四、下圖所示電路,其輸入為V
I
,輸出為V
O
,試問此電路為何種濾波器(filter)型式? 並請說明其原理。(20 分)
【已刪除】五、下圖所示電路,V
1
之輸入為A+C+D,V
2
之輸入為(A+B)',試問輸出Y為何?(20 分)
相關試卷
115年 - 115-1 臺北市立大安高工教師甄選試題_電子/控制科:電子學#138452
115年 · #138452
115年 - 115 國營臺灣鐵路股份有限公司從業人員_甄試試題_第10階-助理技術員-電力、電務:電子學概要#138261
115年 · #138261
114年 - 114 地方政府公務特種考試_三等_電力工程、電子工程、電信工程:電子學#134800
114年 · #134800
114年 - 114 地方政府公務特種考試_四等_電力工程、電子工程、電信工程:電子學概要#134742
114年 · #134742
114年 - 114 專技高考_電子工程技師:電子學#133712
114年 · #133712
114年 - 114 公務升官等考試_薦任_電力工程、電子工程、電信工程:電子學#133247
114年 · #133247
114年 - 114 原住民族特種考試_四等_電子工程:電子學概要#130947
114年 · #130947
114年 - 114 專技高考_專利師(選試專業英文及電子學)、專利師(選試專業日文及電子學):電子學#130110
114年 · #130110
114年 - 114 普通考試_電力工程、電子工程、電信工程:電子學概要#128790
114年 · #128790
114年 - 114 高等考試_三級_電力工程、電子工程、電信工程:電子學#128768
114年 · #128768