阿摩線上測驗
登入
首頁
>
電子學
> 103年 - 103 原住民族特種考試_四等_電子工程:電子學概要#43252
103年 - 103 原住民族特種考試_四等_電子工程:電子學概要#43252
科目:
電子學 |
年份:
103年 |
選擇題數:
0 |
申論題數:
5
試卷資訊
所屬科目:
電子學
選擇題 (0)
申論題 (5)
一、假設矽二極體在導通狀態,若通過二極體電流不變,二極體兩端之電壓會隨著環境 溫度增加而降低,其變化值約為-2 mV/℃,請說明其原因。(20 分)
二、齊納二極體(Zener diode)可用在提供穩定之直流電源,即當作調整器( shunt regulator),請畫出齊納二極體的 I-V 曲線,同時由 I-V 曲線說明為何齊納二極體可 當作調整器(shunt regulator)之理由。(20 分)
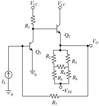
【已刪除】三、如圖所示之電路,其中 V
cc
=10V,R
1
=25 kΩ,R
2
=250 Ω,R
3
=500 Ω,R
4
=500 Ω, I=0.6 mA,反饋參數(feedback factor)β=150,求此電路之電壓增益(Voltage gain)。 (20 分)
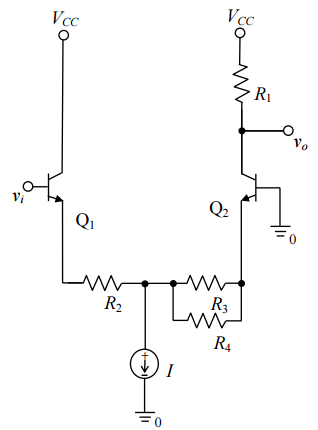
【已刪除】四、如圖所示電路,此電路為何種反饋電路型態(feedback topology)之電路,同時請說 明此種電路,在沒有反饋效應及加上反饋效應後其增益、輸入阻抗及輸出阻抗之變 化為何?請以相關等式說明。(20 分)
【已刪除】五、如圖為一 6 個輸入端的 CMOS 邏輯閘(logic gate)電路方塊圖,請利用 CMOS 電 路畫出
A + BCD + EF 之下拉網路(pull down network, PDN)邏輯閘電路(logic gate circuit)。(20 分)
相關試卷
115年 - 115-1 臺北市立大安高工教師甄選試題_電子/控制科:電子學#138452
115年 · #138452
115年 - 115 國營臺灣鐵路股份有限公司從業人員_甄試試題_第10階-助理技術員-電力、電務:電子學概要#138261
115年 · #138261
114年 - 114 地方政府公務特種考試_三等_電力工程、電子工程、電信工程:電子學#134800
114年 · #134800
114年 - 114 地方政府公務特種考試_四等_電力工程、電子工程、電信工程:電子學概要#134742
114年 · #134742
114年 - 114 專技高考_電子工程技師:電子學#133712
114年 · #133712
114年 - 114 公務升官等考試_薦任_電力工程、電子工程、電信工程:電子學#133247
114年 · #133247
114年 - 114 原住民族特種考試_四等_電子工程:電子學概要#130947
114年 · #130947
114年 - 114 專技高考_專利師(選試專業英文及電子學)、專利師(選試專業日文及電子學):電子學#130110
114年 · #130110
114年 - 114 普通考試_電力工程、電子工程、電信工程:電子學概要#128790
114年 · #128790
114年 - 114 高等考試_三級_電力工程、電子工程、電信工程:電子學#128768
114年 · #128768