阿摩線上測驗
登入
首頁
>
電子學
> 97年 - 97 專技高考_專利師:電子學#48534
97年 - 97 專技高考_專利師:電子學#48534
科目:
電子學 |
年份:
97年 |
選擇題數:
0 |
申論題數:
4
試卷資訊
所屬科目:
電子學
選擇題 (0)
申論題 (4)
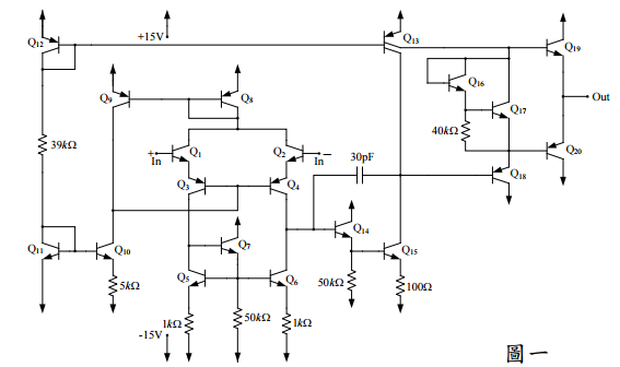
一、請對圖一的積體電路進行直流分析。(25 分)
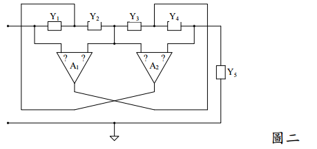
二、如果圖二中的兩個運算放大器(Operational Amplifier)在主動線性區操作,請推導該 電路以決定其輸入端的正負極性。(25 分)
三、請說明圖三古老的半波整流器有何缺點?以超級二極體(Super Diode)取代原本的二極 體後解決了什麼問題?還留下什麼問題?要再如何改進才能解決?(25 分)
四、如果負反饋放大器(Negative Feedback Amplifier)的反饋網路(Feedback Network)是非 理想的雙向電路,電源有內阻,負載有負載電阻,請問分析一個電流式(Current-Mode, 即輸入信號為電流信號,輸出信號也為電流信號的電路)反饋放大器要如何分析? (25 分)
相關試卷
114年 - 114 地方政府公務特種考試_三等_電力工程、電子工程、電信工程:電子學#134800
114年 · #134800
114年 - 114 地方政府公務特種考試_四等_電力工程、電子工程、電信工程:電子學概要#134742
114年 · #134742
114年 - 114 專技高考_電子工程技師:電子學#133712
114年 · #133712
114年 - 114 公務升官等考試_薦任_電力工程、電子工程、電信工程:電子學#133247
114年 · #133247
114年 - 114 原住民族特種考試_四等_電子工程:電子學概要#130947
114年 · #130947
114年 - 114 專技高考_專利師(選試專業英文及電子學)、專利師(選試專業日文及電子學):電子學#130110
114年 · #130110
114年 - 114 普通考試_電力工程、電子工程、電信工程:電子學概要#128790
114年 · #128790
114年 - 114 高等考試_三級_電力工程、電子工程、電信工程:電子學#128768
114年 · #128768
113年 - 113-2 國營臺灣鐵路股份有限公司_從業人員甄試試題_第10階-助理技術員-電務 第10階-助理技術員-電力:電子學概要#137201
113年 · #137201
113年 - 113 臺灣菸酒股份有限公司_從業職員及從業評價職位人員甄試試題_從業職員_電子電機:電子學#133997
113年 · #133997