我國的國民中學相當於下列何者?
(A)法國的里賽(Lycée)
(B)日本的中學校
(C)德國的職業專門學校
(D)中國大陸的技術勞動者學校
統計: A(2005), B(14423), C(678), D(101), E(0) #558547
詳解 (共 10 筆)
反對鑽石利益!支持無條件互相學習的環境!

法國中等教育學制
法國中等教育分為兩階段:第一階段(前期)為單一考來治,第二階段(後期)為普通和科技里賽中學、職業里賽中學,及其他職業教育機構。
(一) 前期中等教育
前期中等教育是銜接初等教育和高中教育的環節,其任務在提供學生各種不同的學習內容,以便能有足夠的機會思考和選擇未來適合的教育流向。1975年建立單一考來治中學從90年代開始受到質疑與挑戰。為了能加廣和加深考來治中學階段的教育,並為未來高中分流做準備,法國教育部在1995年重新將考來治中學的教學組織分成三個學習階段:適應期、核心期、輔導期,同時也對課程進行改革,並在輔導期納入少量的分流課程。從2001年起於輔導期階段開始實驗職業預備班,以便提供職業性向確定的學生「普通-職業教育交替」模式。這些改革使考來治中學和里賽中學之間建立一個更為完整的分流機制。
(二) 後期中等教育
後期中等教育有三種不同的機構類型:三年制的普通和科技里賽(Lycee)中學、二年或四年制的職業里賽(Lycee)中學、以及二年制的學徒訓練中心。雖然後期中等教育階段並不完全屬於義務教育階段,但由於實施免費教育措施,學徒訓練中心甚至有津貼補助,因此大多數學生仍會完成此階段之教育。
法國的中等教育分成兩階段:
第一階段為初級中學(College);
第二階段高級中學(Lycée),
又分為修讀一般課程或技術課程的普通高中(里賽)及職業高中(職業里賽)。
from 陳嘉陽(上)p.616
德國職業專門學校(主幹學校/實科中學畢業生,全日1或2年制)
參考陳嘉陽上冊p.611
我覺得應該相當於我國高職。
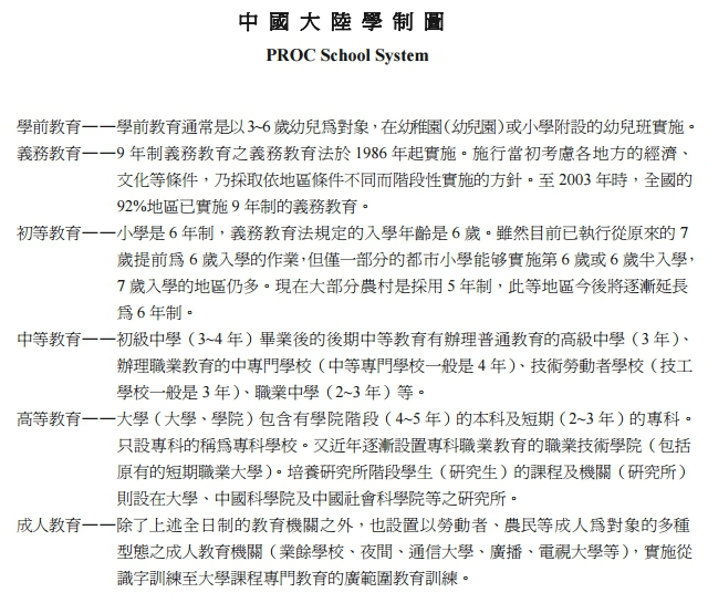
那是後期中等教育喔!與我國國民中學相當的應該是中國的初級中學。