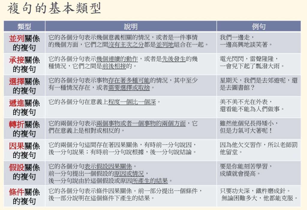
21.作文教學宜教導兒童認識複句的組織,下列何句為表示時間關係的複句?
(A)我們睡吧!時候不早了。
(B)等我到了學校以後,他才回家去。
(C)今天下了一陣大雨,反而覺得悶熱了。
(D)他的字雖然寫得很壞,可是文章作得很好。
答案:登入後查看
統計: A(737), B(3096), C(132), D(29), E(0) #2924896
統計: A(737), B(3096), C(132), D(29), E(0) #2924896
詳解 (共 3 筆)
#5726757

https://slidesplayer.com/slide/17797333/
下列何句為表示時間關係的複句?
(A) 我們睡吧!時候不早了。→因果關係 (結果)我們睡了!(原因)時候不早了!
(B) 等我到了學校以後,他才回家去。→時間關係 等我到了學校(以後),他才回家去。
(C) 今天下了一陣大雨,反而覺得悶熱了。→轉折複句 今天下了一陣大雨,反而覺得悶熱了。
(D) 他的字雖然寫得很壞,可是文章作得很好。→轉折複句 他的字雖然寫得很壞,可是文章作得很好。
53
0
#5800942
時間關係的複句=讓你可以知道時間先後關係的句子
B 我先到學校,他才回家
B 我先到學校,他才回家
12
0