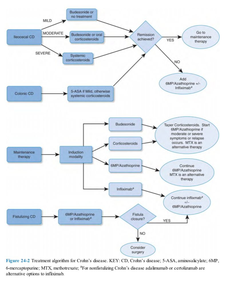
29.下列何者不是輕度之遠端潰瘍性結腸炎(UC)的第一線藥品?
(A)oral sulfasalazine
(B)oral corticosteroids
(C)rectal mesalamine
(D)rectal corticosteroids
答案:登入後查看
統計: A(316), B(3469), C(371), D(1175), E(0) #2038986
統計: A(316), B(3469), C(371), D(1175), E(0) #2038986
詳解 (共 8 筆)
#4473205
會引起「消化性潰瘍」之藥物:KCl、Iron salt、Erythromycin、Warfarin、Corticosteroid、Aspirin
會直接造成「胃黏膜受損」之藥物:Bisphosphonate、Ethacrynic acid、KCl
12
1
#3509208


5
0
#3509209

2
1
#4519124

0
1