34. 朱老師參與學校十二年國民基本教育新課程的課程發展,請問哪 一種方式是正確的?
(A)在低年級安排每週二節綜合活動
(B)在低年級的領域學習課程將生活課程安排每週六節課
(C)跨領域統整課程最多占領域學習課程總節數六分之一
(D)新住民語文的實施從國小三年級開始

答案:登入後查看
統計: A(801), B(6277), C(1610), D(876), E(0) #1794529

詳解 (共 10 筆)

#2859554

(A)在低年級安排每週二節綜合活動 →綜合課併入生活課共6節
(B)在低年級的領域學習課程將生活課程安排每週六節課→正解
(C)跨領域統整課程最多占領域學習課程總節數六分之一五分之一 
(D)新住民語文的實施從國小三年級開始→一年級就開始了 


272
1
#2817330
(A) 低年級「綜合活動」融入「生活課程...
(共 70 字,隱藏中)
前往觀看
191
3
#2836214

(A)低年級沒有綜合活動課 
(B)在低年級的領域學習課程將生活課程安排每週六節課 
(C)跨領域統整課程最多占領域學習課程總節數五分之一 
(D)新住民語文的實施從國小一年級開始 

111
1
#2818510

%25252212%2525C3%2525A5%2525C2%25259C%2525C2%25258B%2525C3%2525A6%2525C2%252595%2525C2%252599-3.png%252522.png#s-383,500

70
0
#3895590
(A)在中高年級安排每週二節綜合活動
 (B)在低年級的領域學習課程將生活課程安排每週六節課
 
(C)跨領域統整課程最多占領域學習課程總節數五分之一
 
(D)新住民語文的實施從國小一年級開始 
44
0
#4714869

(A) 低年級的綜合(國中:家政、童軍、輔導3科)併入生活

(B) 第一學習階段,低年級,國語文生活課程都是每週6節

(C) 跨領域統整記憶法:5個字)最多佔領域學習總節數1/5

(D) 新住民語文從一年級開始實施,英語從三年級開始實施。

類題:108 年 - 108學年度中區策略聯盟國小教育學科

4. 有關《十二年國民基本教育課程綱要總綱》內涵的敘述,下列何者正確?

(A)國小低年級學生要上生活課程及綜合活動領域課程

(B)跨領域統整課程最多佔彈性學習課程總節數五分之一

(C)實施彈性學習課程,應安排具備專長的教師授課,並列為教師授課節數

(D)健康與體育領域一~三年級為第一學習階段、四~六年級為第二學習階段

609a5bc6455f0.jpg

33
0
#3426137
(A)在低年級安排每週二節綜合活動 綜合...
(共 113 字,隱藏中)
前往觀看
30
0
#3196765


(共 1 字,隱藏中)
前往觀看
17
0
#3371871


(共 1 字,隱藏中)
前往觀看
15
0
#2830422
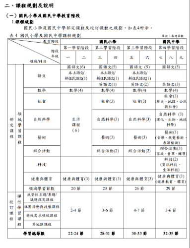
二、課程規劃及說明 (一)國民小學及...
(共 221 字,隱藏中)
前往觀看
13
1

私人筆記 (共 1 筆)

私人筆記#3187430
未解鎖
(A) 低年級「綜合活動」融入「生活課程...
(共 72 字,隱藏中)
前往觀看
4
0