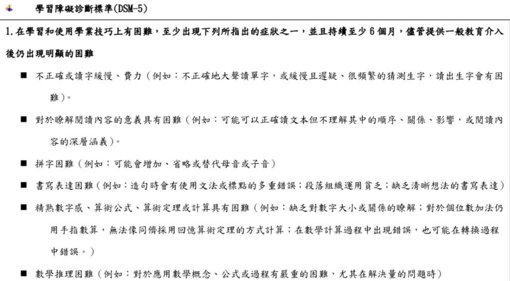
47. 以下哪些項目的組合符合精神疾病診斷與統計手冊(DSM-5)數學障礙的定義?
甲、難以學會數感、數學事實或計算
乙、難以利用數學概念和程序解決問題
丙、學習和運用數學困難,持續六個月以上
丁、數學個測得分顯著低於智力個測所預測的得分
(A)甲乙丙
(B)乙丙丁
(C)甲乙丁
(D)甲丙丁
答案:登入後查看
統計: A(512), B(60), C(216), D(60), E(0) #2954140
統計: A(512), B(60), C(216), D(60), E(0) #2954140

