68.有關小兒急性淋巴性白血病(acute lymphoblastic leukemia)治療之敘述,下列何者正確?
(A)最強的預後因子是對於治療反應的速度與完成induction thearpy時的minimal residual disease(MRD)
(B)只有在高風險的族群,中樞神經預防性治療才有意義
(C)induction之目的是清除無法探測到的惡性細胞,確保緩解(remission)的成果
(D)maintenance之目的是儘快達到臨床與骨髓的緩解(remission)
答案:登入後查看
統計: A(1910), B(141), C(517), D(403), E(0) #2742008
統計: A(1910), B(141), C(517), D(403), E(0) #2742008
詳解 (共 10 筆)
#5868317
ㅤㅤ
78.郭先生罹患急性骨髓性白血病(acute myeloid leukemia)M4。分類為低風險(good-risk),已經接受7+3 (cytarabine+daunorubicin)達到控制,之後以高劑量cytarabine治療一次後,預備進行異體幹細胞移植。依序回答下列三 題。 郭先生所接受高劑量cytarabine的目的為何?
專技 - 藥物治療學-106年 - 106-1 專技高考_藥師、藥師(二):藥物治療學#60026
(A) consolidation therapy
(B) induction therapy
(C) maintenance therapy
(D) palliative therapy
ㅤㅤ
答案:A
專技 - 藥物治療學-104年 - 104-1 專技高考_藥師、藥師(二):藥物治療學#19189
專技 - 藥物治療學-104年 - 104-2 專技高考_藥師、藥師(二):藥物治療學#23928
專技 - 藥物治療學-104年 - 104-2 專技高考_藥師、藥師(二):藥物治療學#23928

-
根據上面圖表,本題的 C, D 選項,個人覺得是:
C. adjuvant therapy
D. induction chemotherapy
(有錯誤還麻煩告知)
林小姐45歲,因第三期乳癌接受化學治療後再進行手術切除,並於手術後接受六次的化學治療,請依序回答下列三題。
【題組】
78. 林小姐的第一次化學治療,一般被稱為:
(A) 新輔助(neoadjuvant)化學治療
(B) 輔助(adjuvant)化學治療
(C) 預況性(conditioning)化學治療
(D) 緩和性(palliative)化學治療
ㅤㅤ
答案:A
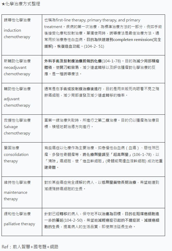
50.有關抗癌化學治療之目的,下列敘述何者正確?
(A) neoadjuvant therapy之目的在根除性的手術後清除微轉移(micrometastases)
(B) adjuvant therapy之目的在降低腫瘤大小,以利手術進行
(C) induction therapy之目的在堅固前一階段化學治療所達到的成果
(D) palliative therapy之目的在阻擋癌細胞進一步的蔓延
ㅤㅤ
答案:D
51.有關成人急性骨髓性白血病(acute myelocytic leukemia)的治療原則,下列何者正確?
(A) induction chemotherapy的目標為快速達到complete remission,恢復造血功能
(B) 只要能達到完全緩解,不論多少次的induction chemotherapy都有好的預後
(C) 最重要的預後因子為癌症期別
(D) antimicrotubule藥品為化學治療的主幹
ㅤㅤ
答案:A

-
根據上面圖表,本題的 C, D 選項,個人覺得是:
C. adjuvant therapy
D. induction chemotherapy
(有錯誤還麻煩告知)
17
0
#6166361
induction:達到 remission
consolidation:確保 remission
maintenance:維持 remission
4
0
#5866673
看完樓上各樓還是不知道remession應該是哪期QQ
0
1