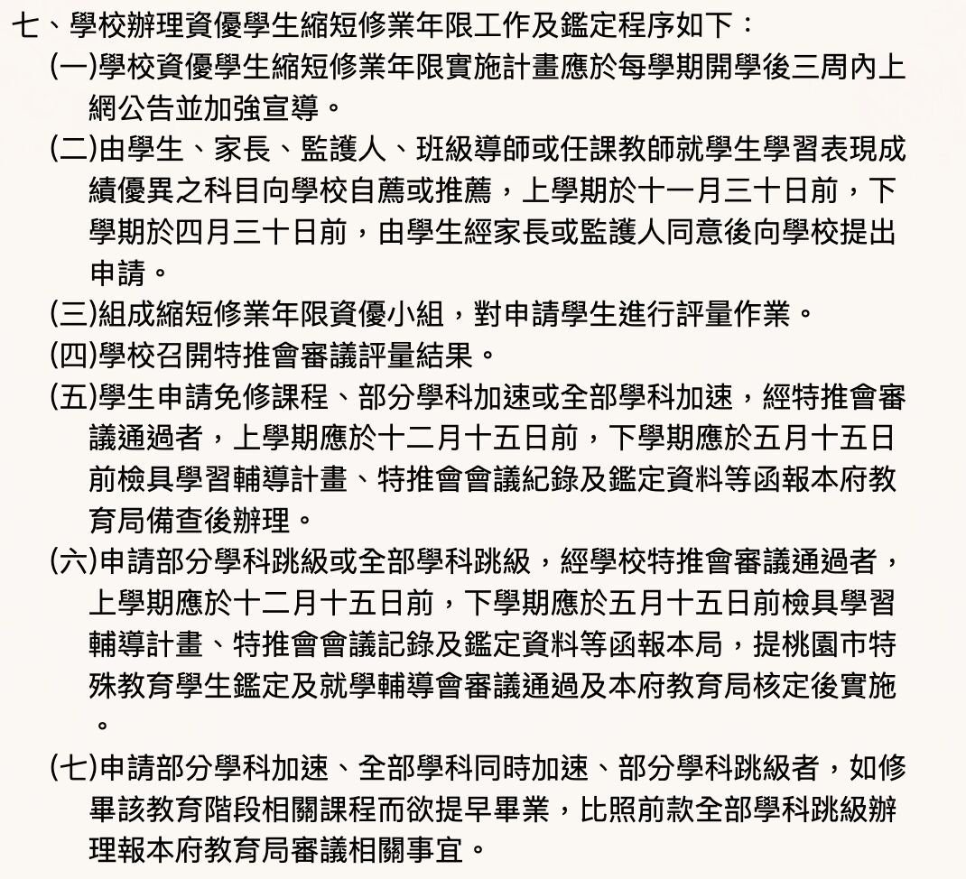
78.根據《桃園市高級中等以下學校資賦優異學生縮短修業年限實施要點》相關規定,下列何者正確?
甲、學校應組成縮短修業年限資賦優異小組,對申請學生進行評量作業
乙、縮短修業年限涵蓋不同教育階段者,應邀集學區內或鄰近學區高一層級以上教育階段之學校代表為資賦優異小組成員
丙、學生申請免修課程、部分學科加速或全部學科加速,經特推會審議通過者,須函報鑑輔會審議通過及市府教育局核定後實施
丁、申請部分學科加速、全部學科同時加速、部分學科跳級者,如修畢該教育階段相關課程而欲提早畢業,可比照全部學科跳級辦理
(A)甲乙丁
(B)甲丙丁
(C)甲乙丙
(D)甲乙丙丁
答案:登入後查看
統計: A(173), B(108), C(223), D(163), E(0) #3107808
統計: A(173), B(108), C(223), D(163), E(0) #3107808
詳解 (共 2 筆)
#5834024
甲、學校應組成縮短修業年限資賦優異小組,對申請學生進行評量作業

乙、縮短修業年限涵蓋不同教育階段者,應邀集學區內或鄰近學區高一層級以上教育階段之學校代表為資賦優異小組成員

丙、學生申請免修課程、部分學科加速或全部學科加速,經特推會審議通過者,須函報鑑輔會審議通過及市府教育局核定後實施
*免修、部分加速、全部加速:特推會審議通過,報教育局備查。
*部分跳級、全部跳級:特推會審議通過,鑑輔會通過,教育局核定後實施。
丁、申請部分學科加速、全部學科同時加速、部分學科跳級者,如修畢該教育階段相關課程而欲提早畢業,可比照全部學科跳級辦理

乙、縮短修業年限涵蓋不同教育階段者,應邀集學區內或鄰近學區高一層級以上教育階段之學校代表為資賦優異小組成員

丙、學生申請免修課程、部分學科加速或全部學科加速,經特推會審議通過者,須函報鑑輔會審議通過及市府教育局核定後實施
*免修、部分加速、全部加速:特推會審議通過,報教育局備查。
*部分跳級、全部跳級:特推會審議通過,鑑輔會通過,教育局核定後實施。
丁、申請部分學科加速、全部學科同時加速、部分學科跳級者,如修畢該教育階段相關課程而欲提早畢業,可比照全部學科跳級辦理
14
0