阿摩線上測驗 登入

申論題資訊

試卷:109年 - 109 中央印製廠_新進人員甄試_電機技術員:電子學概要#88109
科目:電子學
年份:109年
排序:0

題組內容

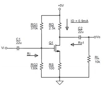
肆、增強型 MOSFET 的 k = 10 mA/V2 , VGS(t) = 1 V,在不考慮歐力效應的情況下,請求出電路的(Him:IDQ=k✕(VGSQ-VGS(t))2)
5f0e90456e72e.jpg

申論題內容

(a) Ro