阿摩線上測驗
登入
首頁
>
電子學
>
111年 - 111 專技高考_電子工程技師:電子學#111980
>
題組內容
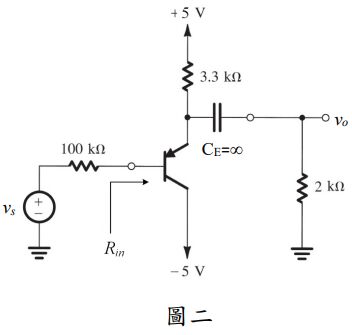
二、如圖二所示電路,vs 為輸入的交流小信號,BJT 操作在作用區 (active region) , 若
=0.7V,β =199,V
T
=25mV,請計算下列各項參數
(一) I
E
(5 分),
其他申論題
(四)閉迴路輸入阻抗
#479862
(五)閉迴路輸出阻抗。 (25 分)
#479863
(一)圖一(a)中的 Vo(3 分)、(4 分) ,及
#479864
(二)圖一(b)中的 Vo (3 分) 、(4 分)。
#479865
(二) re(5 分) ,
#479867
(三)(5 分),
#479868
(四) vo/vs(5 分) 。
#479869
(一)回授因子(feedback factor)β(5 分) ,
#479870
(二)開路增益(open-loop gain)AV(10 分) ,
#479871
(三)閉路增益(closed-loop gain)(5 分) 。
#479872