所屬科目:電子學
(一)圖一(a)中的 Vo(3 分)、(4 分) ,及
(二)圖一(b)中的 Vo (3 分) 、(4 分)。
(三)(5 分),
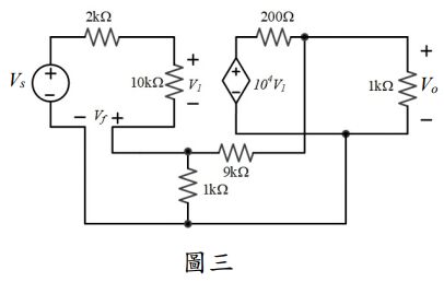
(一)回授因子(feedback factor)β(5 分) ,
(三)閉路增益(closed-loop gain)(5 分) 。
(一) 為何值?(10 分) , 及
(二) 為何值?(10 分)