阿摩線上測驗
登入
首頁
>
電子學
>
111年 - 111 專技高考_電子工程技師:電子學#111980
>
題組內容
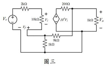
三、如圖三所示之回授放大電路,請計算下列各項參數
(一)回授因子(feedback factor)β(5 分) ,
其他申論題
(一) IE(5 分),
#479866
(二) re(5 分) ,
#479867
(三)(5 分),
#479868
(四) vo/vs(5 分) 。
#479869
(二)開路增益(open-loop gain)AV(10 分) ,
#479871
(三)閉路增益(closed-loop gain)(5 分) 。
#479872
(一) IC=?(10 分) ,
#479873
(二) Vo=? (10 分)
#479874
(一) 為何值?(10 分) , 及
#479875
(二) 為何值?(10 分)
#479876